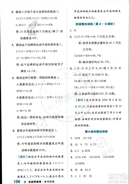
六年级的数学难度不小,同学们要重视起来,在课下要利用好时间,多做练习,及时巩固所学知识,今天小编为同学们整理了开明出版社2023年秋季全品学练考六年级上册数学人教版答案,练习完的同学可以来答案圈核对一下答案。

本书的ISBN为9787513106849,答案如下:








































开明出版社2023年秋季全品学练考四年级上册数学人教版答案
2023-08-29 10:06:14
四年级的数学难度会有所提升,同学们在课下要多花时间,通过实操来运用所学的知识点,提升数学成绩,今天小编为同学们整理了开明出版社2023年秋季全品学练考四年级上册数学人教版答
开明出版社2023年秋季全品学练考一年级上册数学人教版答案
2023-08-29 09:53:22
一年级的数学难度不大,主要让同学们认识这门学科,培养同学们对学习的兴趣,从而提升成绩,今天小编为同学们整理了开明出版社2023年秋季全品学练考一年级上册数学人教版答案,练习完
龙门书局2023年秋季黄冈小状元作业本六年级上册数学西师版答案
2023-08-28 08:30:22
六年级的数学难度会不小,同学们在课余时间一定要多做练习,将知识点巩固好,提升成绩,今天小编为同学们整理了龙门书局2023年秋季黄冈小状元作业本六年级上册数学西师版答案,练习完
阳光出版社2023年秋季全品学练考九年级上册数学人教版答案
2023-08-25 17:04:38
今天小编为同学们整理了阳光出版社2023年秋季全品学练考九年级上册数学人教版答案,本练习编写内容丰富,信息充足,知识点分类细致,可针对薄弱点逐个击破,让同学们高效学习,练习完的