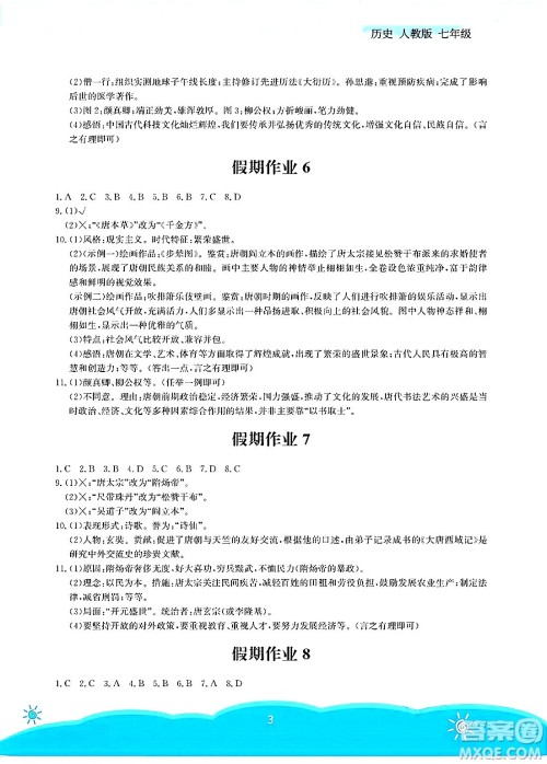
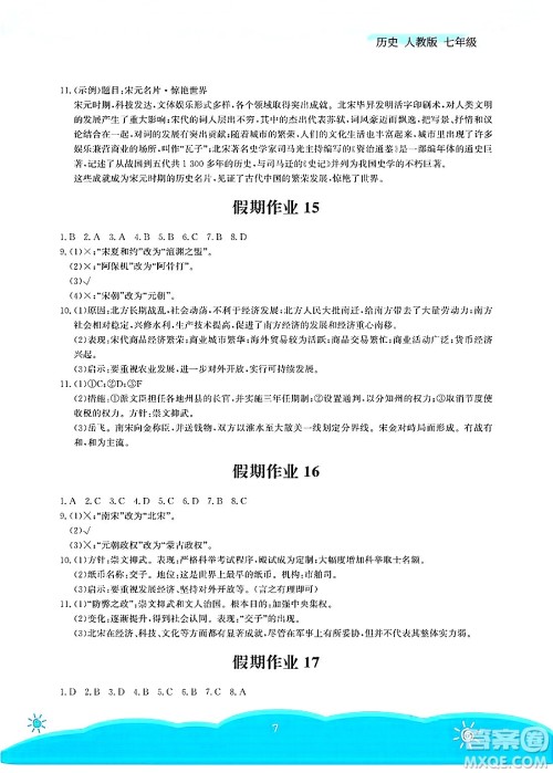
安徽教育出版社2025年暑假作业七年级历史全册人教版答案小编已经为大家收集整理好了,通过精心设计的练习,不仅能强化已学知识,还能点燃求知热情,引导学生主动预习新课程,加深对重难点的领悟,梳理知识框架,并逐步养成高效的学习习惯,为终身学习奠定基础,练习完的同学们可以来答案圈核对一下答案。

答案如下,仅供参考:












安徽教育出版社2025年暑假作业七年级道德与法治全册人教版答案
2025-07-03 11:55:59
安徽教育出版社2025年暑假作业七年级道德与法治全册人教版答案小编已经为大家收集整理好了,本练习不仅巩固课堂所学,更能激发学习兴趣,引导自主预习新课内容,促进对知识点的深入
安徽教育出版社2025年暑假作业七年级生物全册苏教版答案
2025-07-03 11:38:19
安徽教育出版社2025年暑假作业七年级生物全册苏教版答案小编已经为大家收集整理好了,这套练习的终极价值在于:通过系统化的变式训练,您不仅能举一反三,更将获得"学习如何学习"的
安徽教育出版社2025年暑假作业七年级生物全册北师大版答案
2025-07-03 11:09:57
安徽教育出版社2025年暑假作业七年级生物全册北师大版答案小编已经为大家收集整理好了,我们设计的变式网络模拟真实世界的复杂情境,当您穿梭其间解决问题时,知识体系中的薄弱环
安徽教育出版社2025年暑假作业七年级生物全册人教版答案
2025-07-03 10:52:24
安徽教育出版社2025年暑假作业七年级生物全册人教版答案小编已经为大家收集整理好了,这些变式题目如同认知显微镜,通过放大知识应用的细节,让您清晰观察到哪些概念连接需要加强