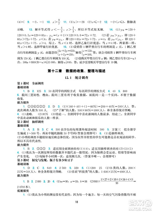
今天小编为同学们整理了广州出版社2025年春阳光学业评价七年级数学下册人教版答案,本练习匠心独运地设计丰富多样的题目,并深入细致地剖析问题,旨在提升对知识的洞察力与实际应用能力,推动学习成效不断迈向新的高峰,本书的ISBN为9787546220482,练习完的同学们可以来答案圈核对一下答案。

答案如下,仅供参考:






















广州出版社2025年春阳光学业评价七年级英语下册沪教版答案
2025-03-22 12:13:10
英语这门学科需要同学们多花时间,遇到不认识的单词时,通过上下文猜测词义,再查阅词典,这样的学习方式比单纯背单词更加有效,今天小编为同学们整理了广州出版社2025年春阳光学业评
广州出版社2025年春阳光学业评价三年级语文下册人教版答案
2025-03-22 11:55:49
语文这门学科的确充满了挑战,要想在此领域取得突破,同学们必须持之以恒地增强理解能力,积极拓展思维的深度,今天小编为同学们整理了广州出版社2025年春阳光学业评价三年级语文下
广州出版社2025年春阳光学业评价三年级数学下册人教版答案
2025-03-22 11:46:56
今天小编为同学们整理了广州出版社2025年春阳光学业评价三年级数学下册人教版答案,通过丰富多样的题目和深刻入微的问题分析,我们致力于增强对知识的洞察与运用,促进学习成效迈
广州出版社2025年春阳光学业评价三年级英语下册教科版答案
2025-03-22 11:33:50
观看英语电影也是提升英语成绩的好方法,通过电影,我们可以直观地了解英语国家的文化、风俗和生活习惯,同时锻炼听力和口语,今天小编为同学们整理了广州出版社2025年春阳光学业评