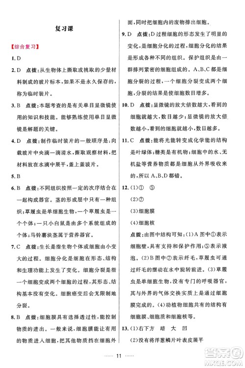
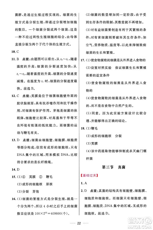
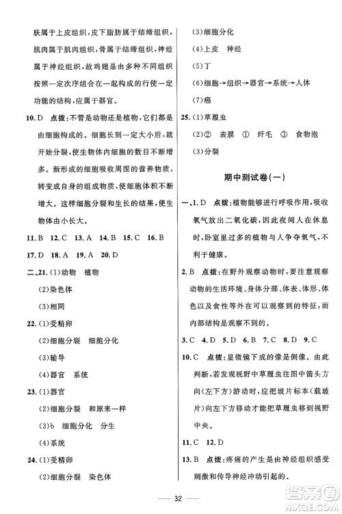
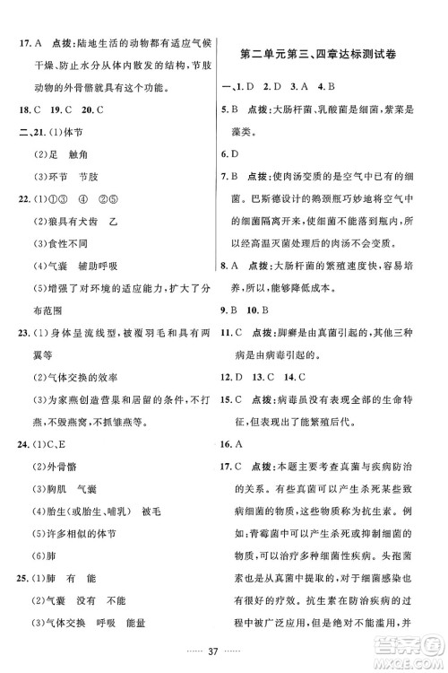
生物这门学科在七年级难度还不大,主要帮助同学们认识这门学科,培养同学们对这门学科的学习兴趣,提升成绩,今天小编为同学们整理了吉林教育出版社2024年秋三维数字课堂七年级生物上册人教版答案,本书的ISBN为9787538378092,练习完的同学可以来答案圈核对一下答案。

答案如下,仅供参考:








































吉林教育出版社2024年秋三维数字课堂七年级语文上册人教版答案
2024-11-07 10:04:47
今天小编为同学们整理了吉林教育出版社2024年秋三维数字课堂七年级语文上册人教版答案,本书按照教材顺序,结合考纲要求,采用逐级提升的学习讲解策略,适合学生的自学、课后训练和
吉林教育出版社2024年秋三维数字课堂七年级数学上册人教版答案
2024-11-07 09:44:18
今天小编为同学们整理了吉林教育出版社2024年秋三维数字课堂七年级数学上册人教版答案,本练习题型丰富,内容全面,严格遵循新课标对每个学段的目标要求,全面整合教材内容,系统梳理
吉林教育出版社2024年秋三维数字课堂七年级英语上册人教版答案
2024-11-07 09:13:28
今天小编为同学们整理了吉林教育出版社2024年秋三维数字课堂七年级英语上册人教版答案,本书不仅设有全面系统的课时作业,还配有各章自主检测及期中、期末自主检测,以帮助学生查
广西教育出版社2024年秋自主学习能力测评七年级生物上册河北少儿版答案
2024-11-05 11:36:38
进入初中会增加很多科目,在刚开始接触难度不高,同学们从现在开始好好学好这些科目,打好基础,今天小编为同学们整理了广西教育出版社2024年秋自主学习能力测评七年级生物上册河北