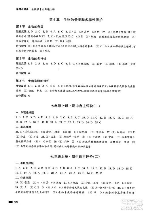
今天小编为同学们整理了江苏凤凰教育出版社2024年秋学习与评价七年级生物上册苏科版答案,同学们想要取得高分可以多做练习训练,通过练习巩固知识,练习的多可以帮助同学们牢记知识点,本书的ISBN为9787549930340,练习完的同学可以来答案圈核对一下答案。

答案如下,仅供参考:






江苏凤凰教育出版社2024年秋学习与评价九年级物理上册苏科版答案
2024-10-22 10:40:28
物理这门学科在九年级难度会有所增加,同学们要重视起来,通过实操来掌握好所学的内容,提升物理成绩,今天小编为同学们整理了江苏凤凰教育出版社2024年秋学习与评价九年级物理上册
江苏凤凰教育出版社2024年秋学习与评价九年级语文上册人教版答案
2024-10-22 09:39:11
语文这门学科在九年级难度不小,同学们要利用好时间,通过训练来巩固所学的知识,提升这门学科的成绩,今天小编为同学们整理了江苏凤凰教育出版社2024年秋学习与评价九年级语文上册
江苏凤凰教育出版社2024年秋学习与评价八年级语文上册人教版答案
2024-10-22 08:57:51
今天小编为同学们整理了江苏凤凰教育出版社2024年秋学习与评价八年级语文上册人教版答案,本练习帮助同学们巩固课堂上所学的知识,同时可以检测同学们知识点掌握程度,提高语文这
江苏凤凰教育出版社2024年秋学习与评价九年级数学上册江苏版答案
2024-10-22 08:56:17
数学这门学科需要同学们多做练习,练习可以帮助同学们巩固学过的知识点,帮助同学们查缺补漏,今天小编为同学们整理了江苏凤凰教育出版社2024年秋学习与评价九年级数学上册江苏版