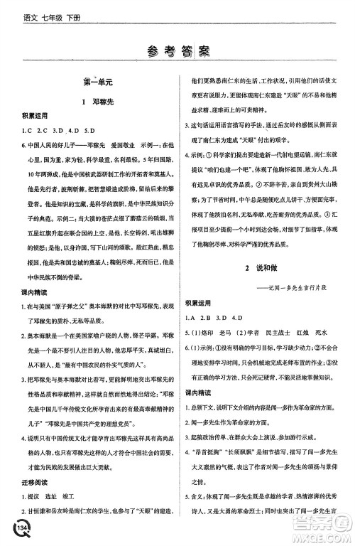
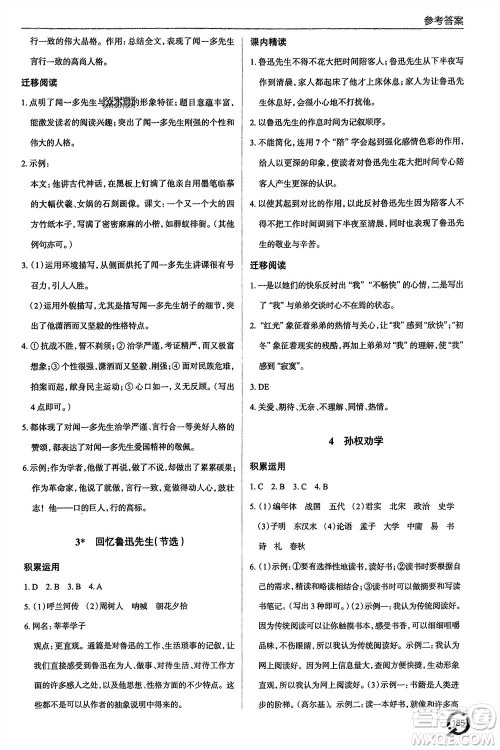
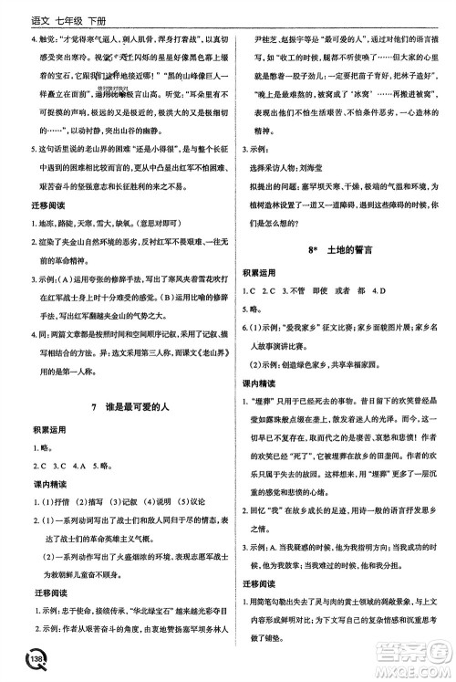
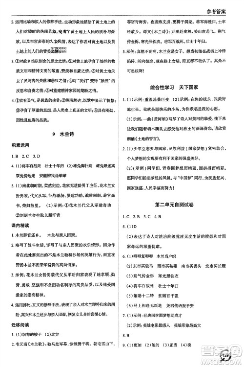
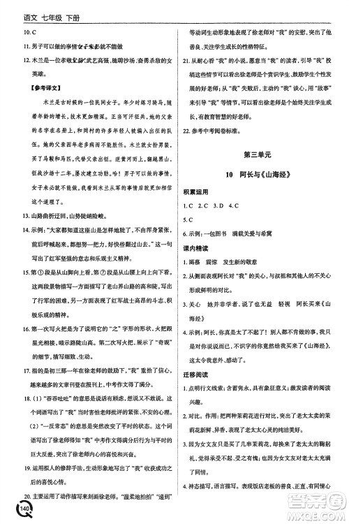
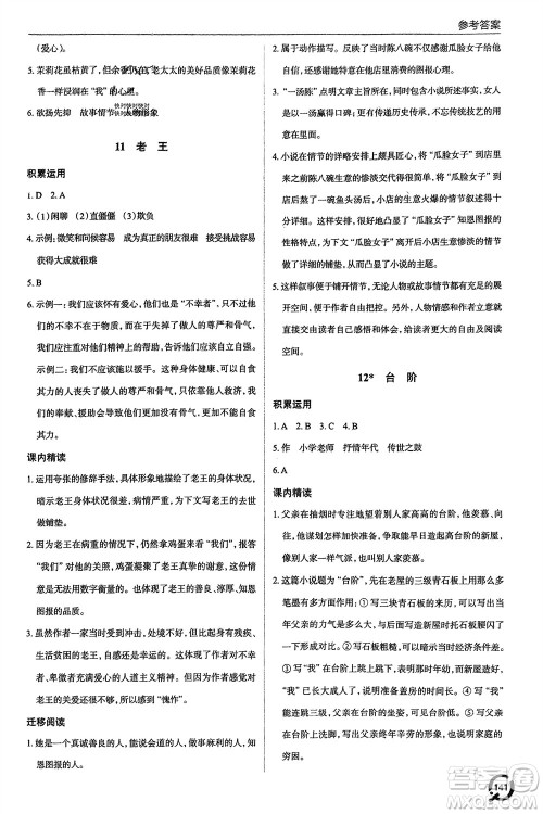
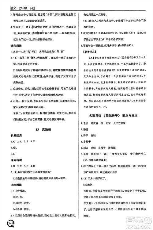
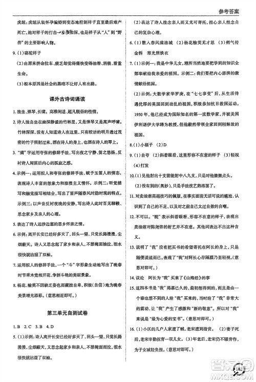
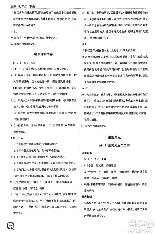
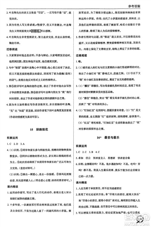
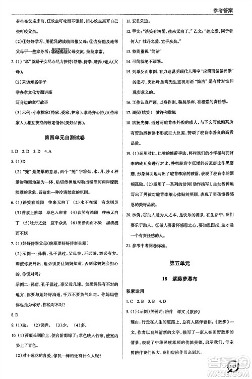
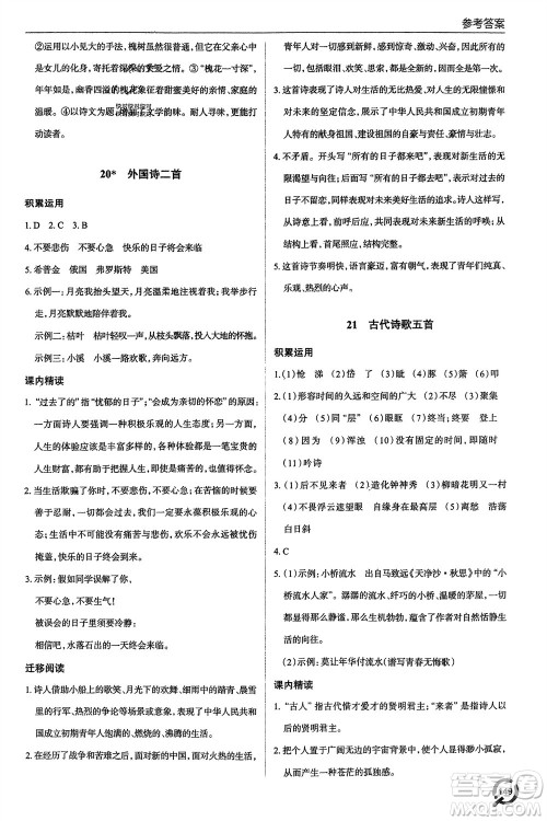
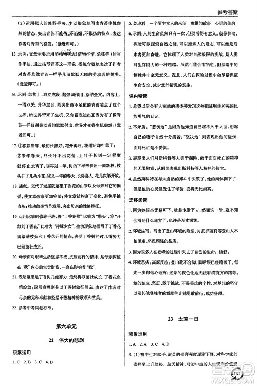
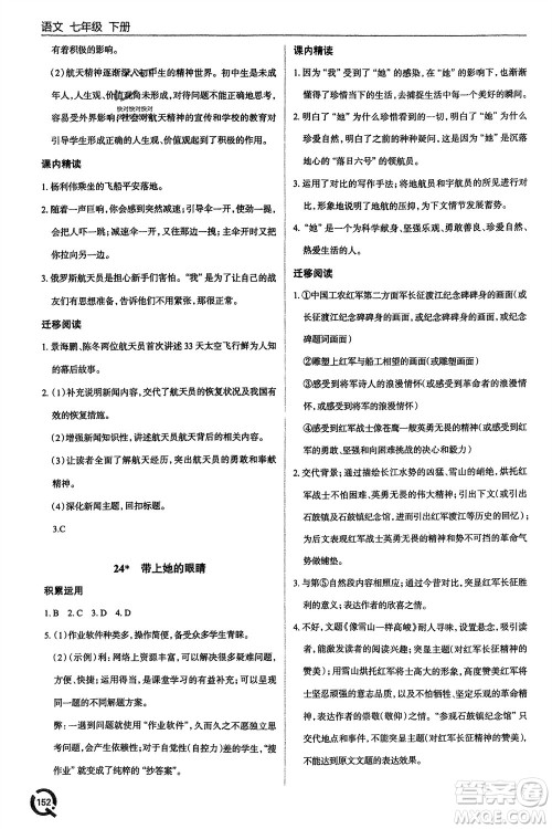
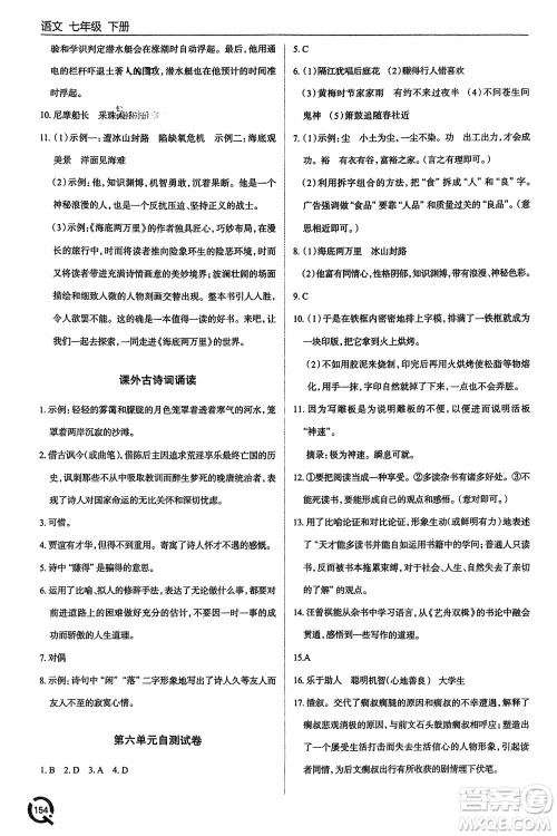
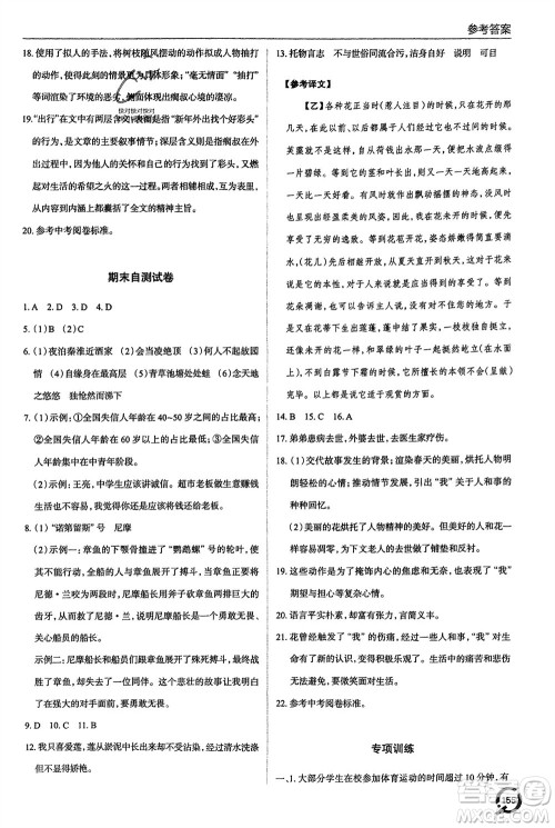
今天搜集了青岛出版社2024年春初中同步练习册七年级语文下册六三制学人教版参考答案,欢迎大家积极查阅。这是为初一生整理的语文练习册答案,内容丰富,希望能帮到你们。不过,答案仅供参考,切勿照抄哦!

答案如下:























青岛出版社2024年春初中同步练习册七年级生物下册六三制学人教版参考答案
2024-03-04 11:34:28
对于初一生来说,生物科目的学习难度不低,每天上完课之后要坚持做练习,这样才能把知识点巩固好。小编搜集了青岛出版社2024年春初中同步练习册七年级生物下册六三制学人教版参考
大象出版社2024年春初中同步练习册七年级历史下册人教版参考答案
2024-03-04 11:18:02
在初一下学期,历史科目的学习难度不低,大家要多背多练习,争取把知识点掌握好。小编分享大象出版社2024年春初中同步练习册七年级历史下册人教版参考答案,感兴趣的可以看过来,希望
明天出版社2024年春初中同步练习册七年级地理下册五四制鲁教版参考答案
2024-03-04 11:02:24
我们知道,初一年级的学习内容增加了不少,其中历史科目想要拿到好成绩就得多背多思考,练习册要积极完成。小编整理了明天出版社2024年春初中同步练习册七年级地理下册五四制鲁教
外语教学与研究出版社2024年春初中同步练习册七年级英语下册外研版参考答案
2024-03-04 10:55:35
小编整理了外语教学与研究出版社2024年春初中同步练习册七年级英语下册外研版参考答案,内容新颖,欢迎大家查阅。对于初一生来说,英语科目的学习很重要,大家一定要积极完成练习,做