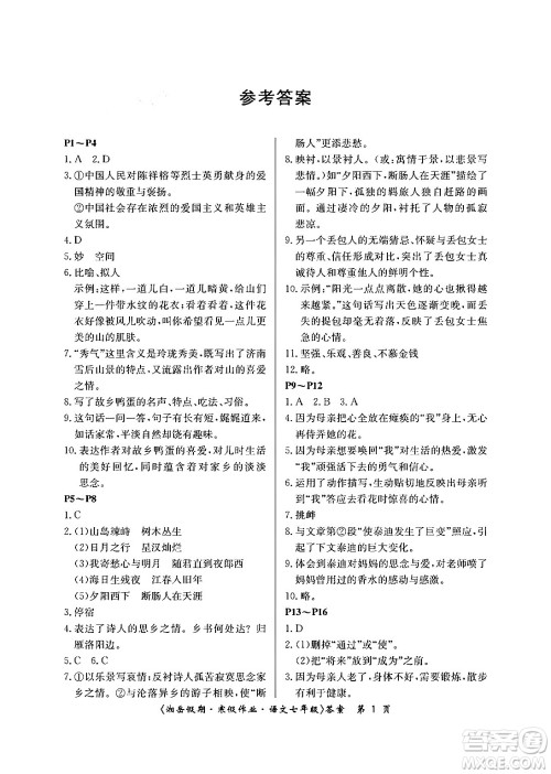
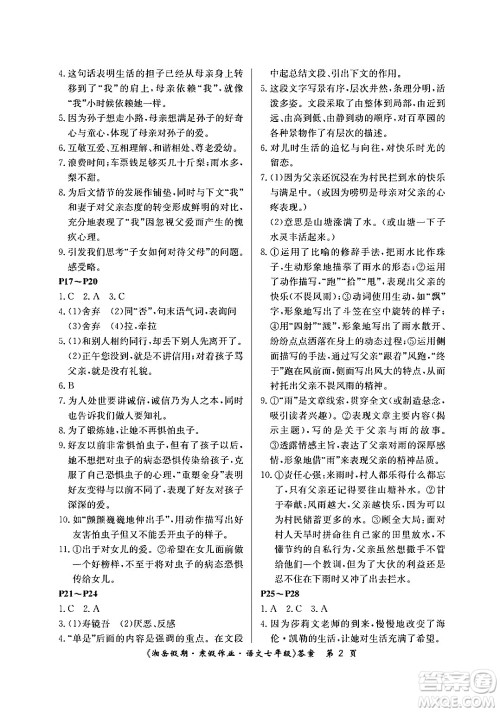
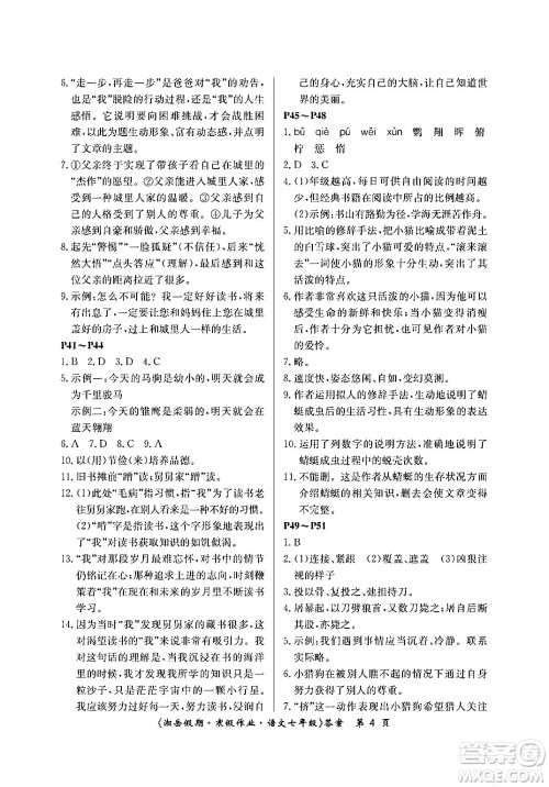
进入初中,语文这门学科的难度不小,同学们要重视起来,在假期要多花时间,提升成绩,今天小编为同学们整理了湖南大学出版社2024北京央教湘岳假期寒假作业七年级语文人教版答案,练习完的同学们可以来答案圈核对一下答案。

答案如下,仅供参考:





湖南大学出版社2024北京央教湘岳假期寒假作业九年级数学人教版答案
2024-01-18 16:55:10
今天小编为同学们整理了湖南大学出版社2024北京央教湘岳假期寒假作业九年级数学人教版答案,本练习根据所学的知识进行编写,帮助同学们在假期通过实操来运用好所学的知识点,练习
湖南大学出版社2024北京央教湘岳假期寒假作业八年级数学人教版答案
2024-01-18 16:45:17
数学这门学科需要同学们有灵活的思维能力,在假期同学们要多花时间,多做练习,今天小编为同学们整理了湖南大学出版社2024北京央教湘岳假期寒假作业八年级数学人教版答案,练习完的
湖南大学出版社2024北京央教湘岳假期寒假作业七年级数学人教版答案
2024-01-18 16:27:33
数学这门学科在七年级难度会有所增加,同学们在假期要通过实操来运用好知识点,今天小编为同学们整理了湖南大学出版社2024北京央教湘岳假期寒假作业七年级数学人教版答案,练习完
湖南大学出版社2024北京央教湘岳假期寒假作业九年级英语人教版答案
2024-01-18 16:04:45
进入九年级,英语这门学科的难度不小,同学们要多花时间,在假期同学们要多做练习,今天小编为同学们整理了湖南大学出版社2024北京央教湘岳假期寒假作业九年级英语人教版答案,练习完