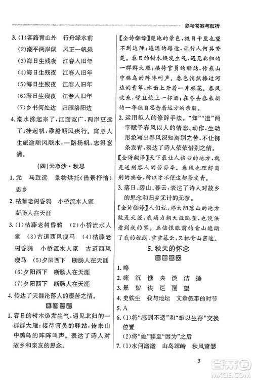
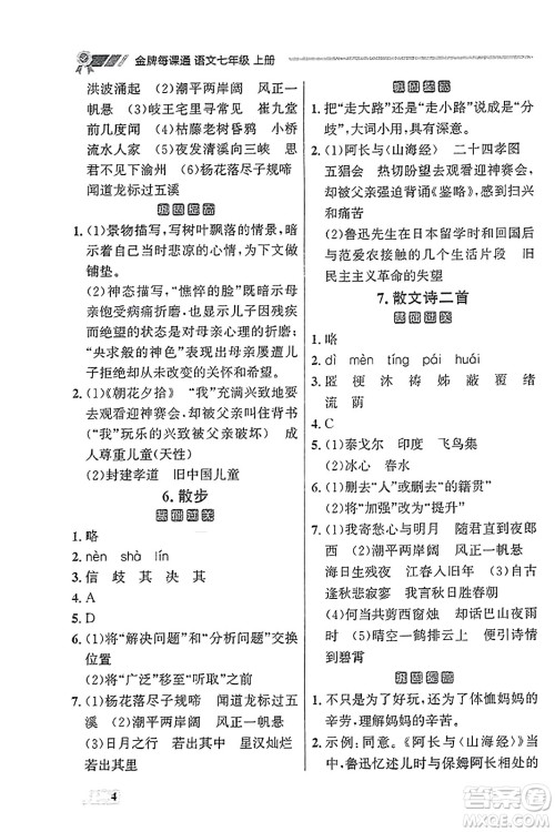
七年级的语文难度不小,同学们在课下要多花时间,通过训练来及时复习所学内容,今天小编为同学们整理了大连出版社2023年秋点石成金金牌每课通七年级语文上册人教版辽宁专版答案,练习完的同学们可以来答案圈核对一下答案。

答案如下,仅供参考:





































大连出版社2023年秋点石成金金牌每课通一年级语文上册人教版答案
2023-12-15 09:49:47
今天小编为同学们整理了大连出版社2023年秋点石成金金牌每课通一年级语文上册人教版答案,本练习根据教材编排,帮助同学们更快掌握好课本上的知识,提高同学们的语文成绩,练习完的
大连出版社2023年秋点石成金金牌每课通二年级语文上册人教版答案
2023-12-15 09:34:14
二年级的语文难度还不大,同学们可以从现在开始打好基础,通过课下训练来回顾所学的知识,今天小编为同学们整理了大连出版社2023年秋点石成金金牌每课通二年级语文上册人教版答案
大连出版社2023年秋点石成金金牌每课通三年级语文上册人教版答案
2023-12-15 09:17:05
今天小编为同学们整理了大连出版社2023年秋点石成金金牌每课通三年级语文上册人教版答案,本练习内容丰富,帮助同学们实操运用课堂上所学的知识点,检测同学们的掌握程度,练习完的
大连出版社2023年秋点石成金金牌每课通四年级语文上册人教版答案
2023-12-15 09:07:57
四年级的语文难度不小,同学们要通过训练来巩固好知识,全面提升语文这门学科的成绩,今天小编为同学们整理了大连出版社2023年秋点石成金金牌每课通四年级语文上册人教版答案,练习