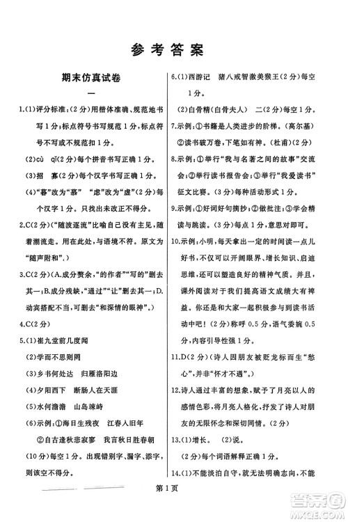
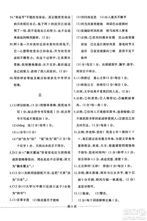
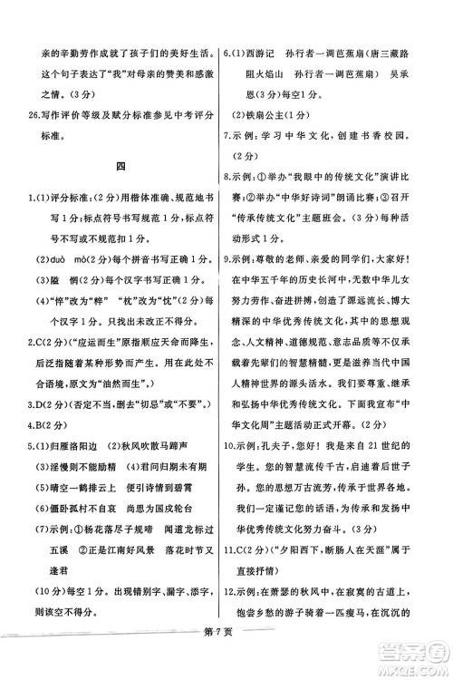
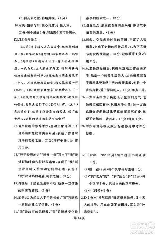
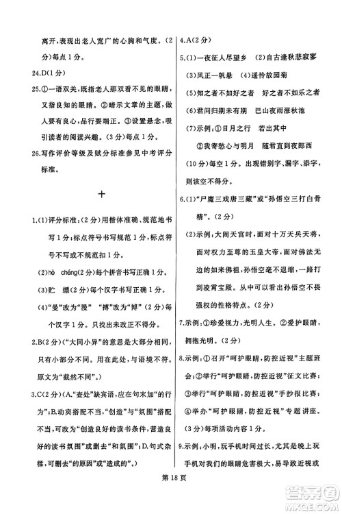
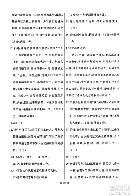
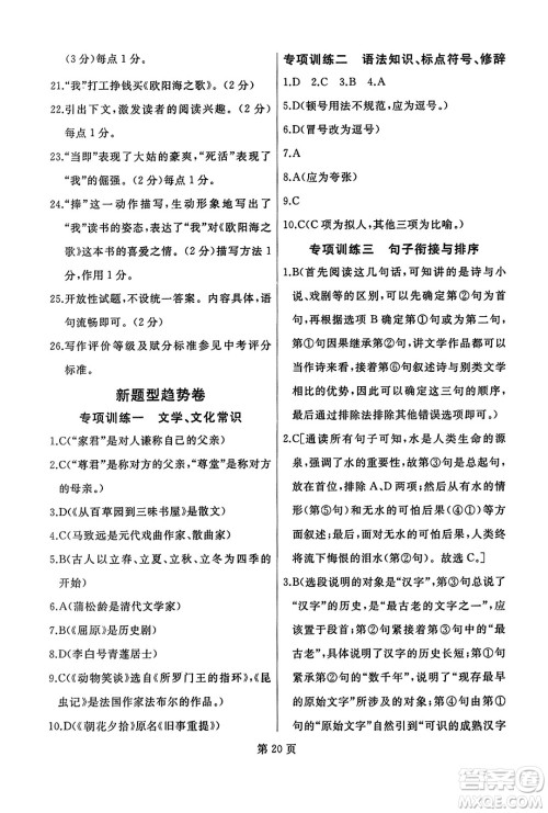
进入初中,语文这门学科的重要性愈发显现出来,同学们要重视起来,通过练习巩固知识,今天小编为同学们整理了延边人民出版社2023年秋试题优化龙江期末七年级语文上册人教版答案,练习完的同学们可以来答案圈核对一下答案。

答案如下,仅供参考:






















延边人民出版社2023年秋试题优化龙江期末六年级数学上册人教版龙江专版答案
2023-12-11 10:03:06
进入小学六年级,数学这门学科的难度会有所增加,同学们可以通过训练来巩固知识,今天小编为同学们整理了延边人民出版社2023年秋试题优化龙江期末六年级数学上册人教版龙江专版答
延边人民出版社2023年秋试题优化龙江期末八年级数学上册人教版答案
2023-12-11 09:45:30
数学这门学科在八年级难度不小,同学们要重视起来,在课下要通过训练巩固好知识,今天小编为同学们整理了延边人民出版社2023年秋试题优化龙江期末八年级数学上册人教版答案,练习完
延边人民出版社2023年秋试题优化龙江期末七年级数学上册人教版答案
2023-12-11 09:21:45
七年级的数学难度还不是很大,同学们在课堂上要认真听讲,将所学的知识掌握牢固,今天小编为同学们整理了延边人民出版社2023年秋试题优化龙江期末七年级数学上册人教版答案,练习完
延边人民出版社2023年秋试题优化龙江期末八年级英语上册鲁教版五四制答案
2023-12-11 09:02:24
进入八年级,同学们可以意识到英语这门学科的重要性,在课下要多做练习,巩固知识,今天小编为同学们整理了延边人民出版社2023年秋试题优化龙江期末八年级英语上册鲁教版五四制答案