今天小编为同学们整理了浙江教育出版社2023年秋科学作业本七年级科学上册浙教版答案,本练习贴合教材知识进行编写,帮助同学们更好的掌握所学的知识点,同时可以查缺补漏,练习完的同学可以来答案圈核对一下答案。

本书的ISBN为9787572204333,答案如下:








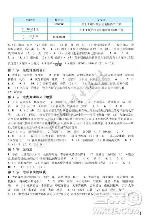
浙江教育出版社2023年秋科学作业本九年级科学上册华师大版答案
2023-09-07 09:54:37
今天小编为同学们整理了浙江教育出版社2023年秋科学作业本九年级科学上册华师大版答案,本练习内容丰富,题型全面,可以很好的帮助同学们在课下进行知识点回顾,练习完的同学可以来
浙江教育出版社2023年秋科学作业本八年级科学上册华师大版答案
2023-09-07 09:35:35
今天小编为同学们整理了浙江教育出版社2023年秋科学作业本八年级科学上册华师大版答案,本练习立足教材知识,题型由易到难,帮助同学们在课下将重难点知识理解透彻,练习完的同学可
浙江教育出版社2023年秋科学作业本七年级科学上册华师大版答案
2023-09-07 09:21:48
今天小编为同学们整理了浙江教育出版社2023年秋科学作业本七年级科学上册华师大版答案,本练习根据所学的知识编写,帮助同学们更好的掌握所学的知识点,提升成绩,练习完的同学可以
浙江教育出版社2023年秋科学作业本六年级上册教科版参考答案
2023-09-04 15:48:28
到了六年级,各科的学习内容增加了不少,难度也有提升,大家务必要珍惜时间,课下勤做练习,千万不能懈怠。今天分享浙江教育出版社2023年秋科学作业本六年级上册教科版参考答案,赶紧看