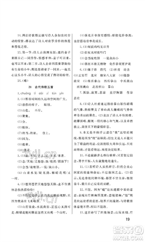
进入初一下学期,学生们要留意语文科目的学习情况,除了课堂上认真听讲,课下也得多练习,这样才能好成绩。今天整理了武汉出版社2023智慧学习天天向上课堂作业七年级语文下册人教版参考答案,欢迎大家积极查阅。不过,答案不能照抄哦。

答案如下:




























武汉出版社2023智慧学习天天向上课堂作业七年级英语下册人教版参考答案
2023-05-02 16:19:43
小编整理了武汉出版社2023智慧学习天天向上课堂作业七年级英语下册人教版参考答案,欢迎大家积极查阅。这是为初一年级学生搜集到的练习册答案,如果你正在做相关题目,那么它能帮
武汉出版社2023智慧学习天天向上课堂作业五年级语文下册人教版参考答案
2023-05-02 16:10:34
对于小学五年级学生来说,语文科目的学习需要花心思,每天上完课之后要做练习,坚持下去才能拿到好成绩。今天整理了武汉出版社2023智慧学习天天向上课堂作业五年级语文下册人教版
武汉出版社2023智慧学习天天向上课堂作业四年级英语下册剑桥版参考答案
2023-05-02 15:49:13
对于小学四年级的学生来说,英语科目的学习不容易。我们每天要记忆单词,课下也得完成练习,这样才能拿到好成绩。今天分享武汉出版社2023智慧学习天天向上课堂作业四年级英语下册
武汉出版社2023智慧学习天天向上课堂作业四年级语文下册人教版参考答案
2023-05-02 15:34:46
我们知道,小学阶段是打基础的关键,每个科目的学习都得用心,务必要拿到好成绩。今天整理了武汉出版社2023智慧学习天天向上课堂作业四年级语文下册人教版参考答案,感兴趣的可以看