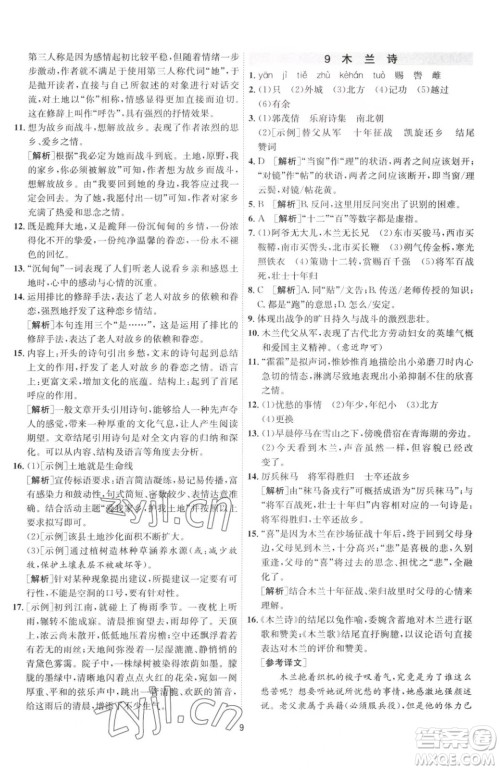
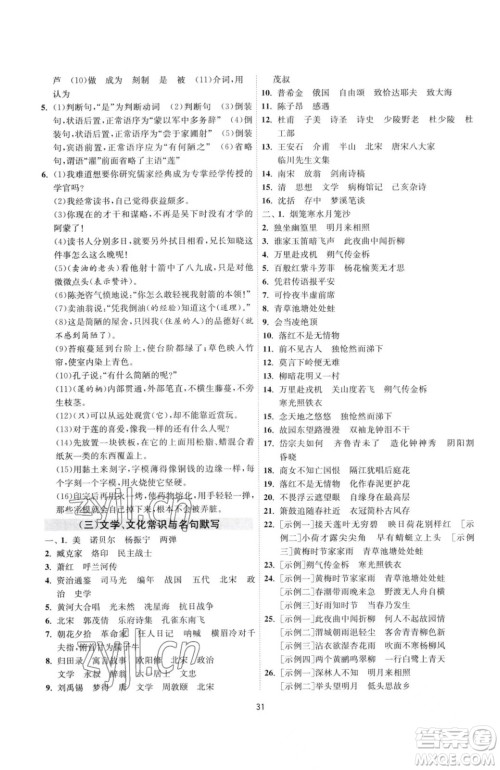
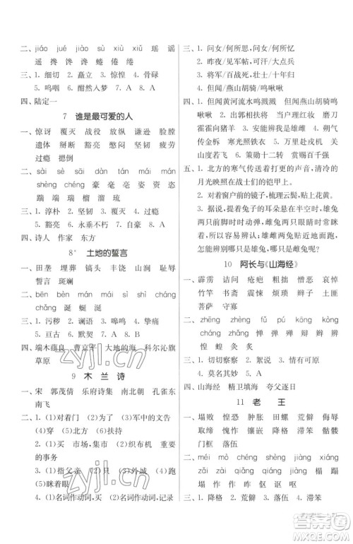
今天小编为同学们整理了江苏人民出版社2023春季1课3练单元达标测试七年级下册语文人教版参考答案,本练习帮助同学们更好的吸收课堂上的知识,通过练习训练检测同学们知识掌握程度。感兴趣的同学可以来答案圈看看哦!

答案如下:





















































江苏人民出版社2023春季1课3练单元达标测试七年级下册英语人教版参考答案
2023-03-17 17:03:05
七年级英语难度相比较整个初中来说是比较简单的,同学们可以从现在开始打基础,把每堂课学好。今天小编分享了江苏人民出版社2023春季1课3练单元达标测试七年级下册英语人教版参
江苏人民出版社2023春季1课3练单元达标测试八年级下册地理湘教版参考答案
2023-03-17 16:56:26
初中地理这门学科其实并不难,同学们只需要把课本上的知识点记牢,把课堂上的知识吃透,成绩就会提升。今天小编分享的是江苏人民出版社2023春季1课3练单元达标测试八年级下册地理
江苏人民出版社2023春季1课3练单元达标测试八年级下册英语译林版参考答案
2023-03-17 16:12:03
八年级的英语难度会有所增加,同学们在课余时间可以通过做练习来吸收知识,利用做练习运用所学知识。今天分享的是江苏人民出版社2023春季1课3练单元达标测试八年级下册英语译林
江苏人民出版社2023春季1课3练单元达标测试七年级下册英语译林版参考答案
2023-03-17 16:05:39
今天小编为同学们整理了江苏人民出版社2023春季1课3练单元达标测试七年级下册英语译林版参考答案,本练习针对课堂上内容进行吸收消化,让同学们把所学知识运用到做题里面,提高成