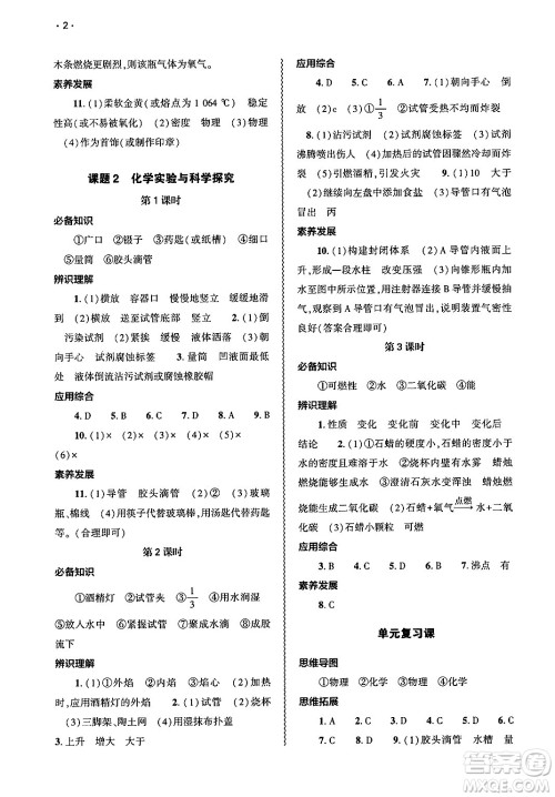
今天小编为同学们整理了大象出版社2025年春基础训练九年级化学下册人教版答案,通过训练能够帮助学生更好地掌握课堂学习内容,培养良好的学习习惯,提高学业成绩,掌握有效的学习方法,并增强他们对学科的重视程度。本书的ISBN为9787534775079,练习完的同学们可以来答案圈核对一下答案。

答案如下,仅供参考:







































大象出版社2025年春基础训练九年级语文下册人教版答案
2025-03-25 15:23:59
今天小编为同学们整理了大象出版社2025年春基础训练九年级语文下册人教版答案,想在这门学科中取得优异的成绩,关键在于提升自己的理解能力,同学们可以通过训练来进行巩固拓展,提
大象出版社2025年春基础训练八年级历史下册人教版答案
2025-03-25 14:48:15
今天小编为同学们整理了大象出版社2025年春基础训练八年级历史下册人教版答案,本练习旨在巩固学生在课堂上学到的知识,培养他们良好的学习习惯,从而提高学业成绩,掌握有效的学习
大象出版社2025年春基础训练八年级道德与法治下册人教版答案
2025-03-25 14:01:14
今天小编为同学们整理了大象出版社2025年春基础训练八年级道德与法治下册人教版答案,本练习设计多样化的课堂练习,结合趣味性和生活化元素,使学生在轻松愉快的氛围中复习和巩固
大象出版社2025年春基础训练八年级生物下册人教版答案
2025-03-25 13:47:43
今天小编为同学们整理了大象出版社2025年春基础训练八年级生物下册人教版答案,本练习精心设计了预学任务,以增强预习的有效性,并通过贯穿学习全过程的任务安排,构建了一个完整的