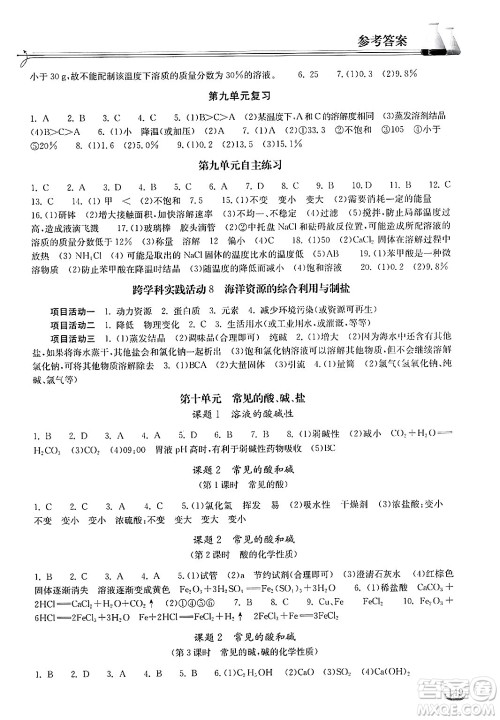
今天小编为同学们整理了湖北教育出版社2025年春长江作业本同步练习册九年级化学下册人教版答案,同学们若想取得优异成绩,就必须通过持之以恒的练习来巩固所学知识,练习的频繁性将成为他们牢固掌握知识点的关键助力,本书的ISBN为9787535162649,练习完的同学们可以来答案圈核对一下答案。

答案如下,仅供参考:








湖北教育出版社2025年春长江作业本同步练习册九年级物理下册人教版答案
2025-03-19 15:28:17
今天小编为同学们整理了湖北教育出版社2025年春长江作业本同步练习册九年级物理下册人教版答案,本练习巧妙地设计了丰富多样的题目,并对问题进行了深入细致的剖析,旨在增强对知
湖北教育出版社2025年春长江作业本同步练习册九年级数学下册人教版答案
2025-03-19 15:10:59
数学思维帮助人们剥离主观情绪,以客观数据构建解决方案,提升行动的效率与准确性,今天小编为同学们整理了湖北教育出版社2025年春长江作业本同步练习册九年级数学下册人教版答案
湖北教育出版社2025年春长江作业本同步练习册九年级英语下册人教版答案
2025-03-19 14:40:35
英语这门学科要求同学们投入较多时间,不仅在课堂上要认真听讲,课后还要多记单词和进行练习,通过不断的训练,同学们可以巩固所学知识点,提升语言能力,今天小编为同学们整理了湖北教
湖北教育出版社2025年春长江作业本同步练习册八年级地理下册人教版答案
2025-03-19 13:27:58
今天小编为同学们整理了湖北教育出版社2025年春长江作业本同步练习册八年级地理下册人教版答案,通过系统化的训练,能够精准地评估课堂学习的成效,持续巩固并拓展已掌握的知识,从