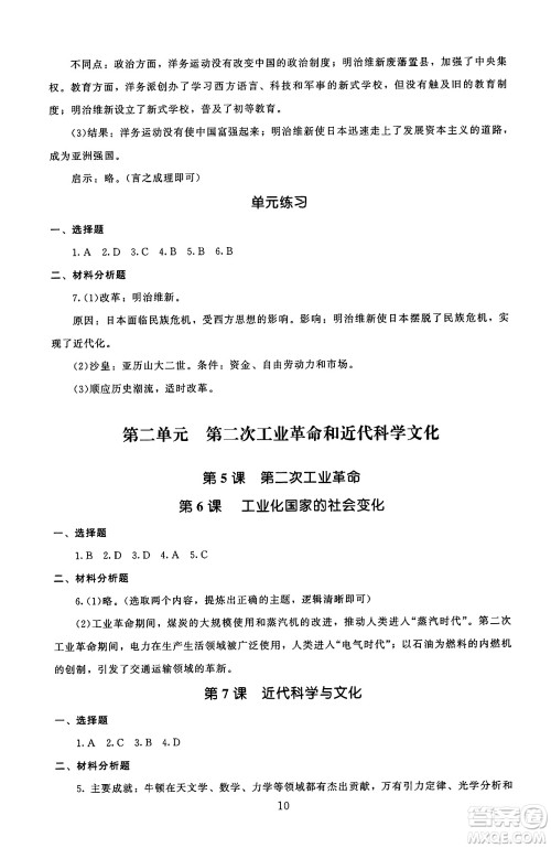
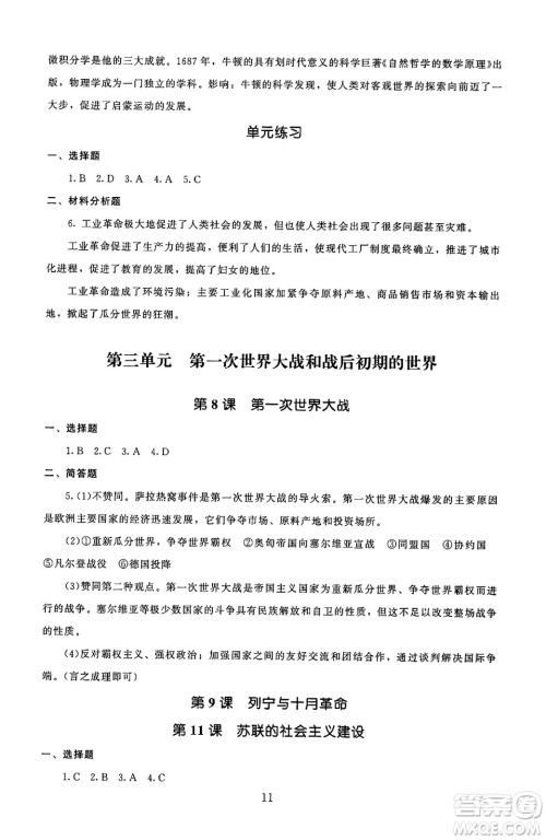
历史这门学科会随着年级的增加而增加难度,在课下同学们要多做练习,掌握好课堂上的内容,今天小编为同学们整理了北京师范大学出版社2025年秋京师普教伴你学同步学习手册九年级世界历史全一册人教版答案,本书的ISBN为9787303250639,练习完的同学可以来答案圈核对一下答案。

答案如下,仅供参考:
















北京师范大学出版社2024年秋京师普教伴你学同步学习手册九年级道德与法治上册人教版答案
2024-12-17 15:30:14
道德与法治这门学科在九年级难度不小,同学们想要提升成绩在课下可以多做练习,今天小编为同学们整理了北京师范大学出版社2024年秋京师普教伴你学同步学习手册九年级道德与法治
北京师范大学出版社2024年秋京师普教伴你学同步学习手册九年级化学上册人教版答案
2024-12-17 15:25:04
化学这门学科在九年级难度不大,主要帮助同学们认识化学这门学科,培养同学们对这门学科的兴趣,今天小编为同学们整理了北京师范大学出版社2024年秋京师普教伴你学同步学习手册九
北京师范大学出版社2025年秋京师普教伴你学同步学习手册九年级物理全一册北师大版答案
2024-12-17 14:59:18
物理这门学科在九年级难度会有所增加,同学们在课堂上的要认真听讲,在课下要多做练习,今天小编为同学们整理了北京师范大学出版社2025年秋京师普教伴你学同步学习手册九年级物理
北京师范大学出版社2024年秋京师普教伴你学同步学习手册九年级语文上册人教版答案
2024-12-17 14:42:26
语文这门学科要记的知识不少,同学们要多花时间,在课下多做练习,拓展阅读能力,今天小编为同学们整理了北京师范大学出版社2024年秋京师普教伴你学同步学习手册九年级语文上册人教