进入九年级,同学们新增加了化学这门学科,刚接触难度还不大,同学们在课下要多做练习,巩固好所学的知识,今天小编为同学们整理了开明出版社2025届初中必刷题拔尖提优训练九年级化学上册课标版鲁教版答案,练习完的同学可以来答案圈核对一下答案。

答案如下,仅供参考:








































































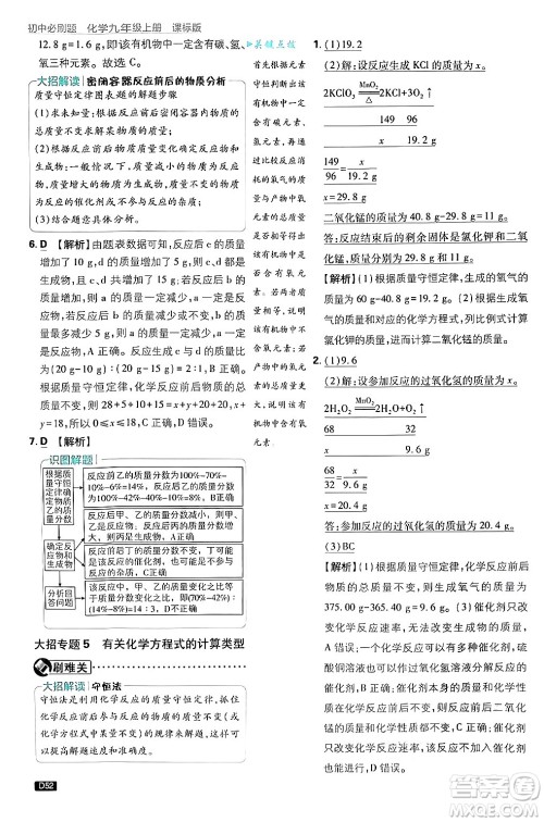
开明出版社2025届初中必刷题拔尖提优训练九年级化学上册人教版答案
2024-09-03 08:46:06
化学这门学科在九年级难度还不大,同学们可以通过训练来掌握好课堂上所学的知识点,提升化学成绩,今天小编为同学们整理了开明出版社2025届初中必刷题拔尖提优训练九年级化学上册
开明出版社2025届初中必刷题拔尖提优训练九年级物理上册沪粤版答案
2024-09-03 08:44:52
今天小编为同学们整理了开明出版社2025届初中必刷题拔尖提优训练九年级物理上册沪粤版答案,本练习便于同学们形成系统化的知识体系,提高同学们的解题能力,逐步提升同学们这门学
开明出版社2025届初中必刷题拔尖提优训练九年级物理上册沪科版答案
2024-09-02 18:04:48
今天小编为同学们整理了开明出版社2025届初中必刷题拔尖提优训练九年级物理上册沪科版答案,本练习题型丰富,讲解重点突出,语言简明,通俗易懂,帮助同学们更好的复习巩固,取得高分,练
开明出版社2025届初中必刷题拔尖提优训练九年级物理上册人教版答案
2024-09-02 17:54:57
进入九年级,物理这门学科的难度会有所增加,同学们要重视起来,在课下要多花时间,通过训练巩固所学知识,今天小编为同学们整理了开明出版社2025届初中必刷题拔尖提优训练九年级物理