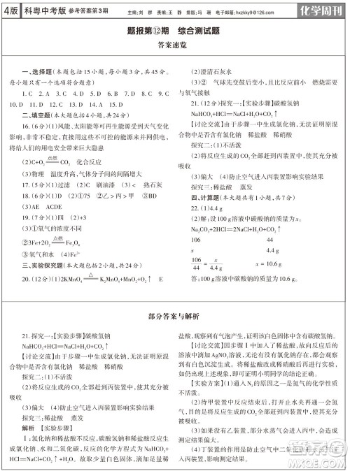
小编整理了2023年秋学习方法报化学周刊九年级上册科粤版第3期参考答案,感兴趣的可以看过来。这是为初三年级学生搜集到的报纸答案,内容丰富,希望能帮到你们。注意,答案不能照抄哦!

答案如下:




2023年秋学习方法报数学周刊九年级上册鲁教版中考专版第6期参考答案
2023-10-21 19:19:51
在初三年级,数学科目的备考要重视起来,想要拿到好成绩就得多做练习,课余时间也得把握住。小编分享2023年秋学习方法报数学周刊九年级上册鲁教版中考专版第6期参考答案,赶紧看过
2023年秋学习方法报数学周刊九年级上册鲁教版中考专版第5期参考答案
2023-10-21 19:10:38
在初三年级,学生们要留意数学科目的学习情况,每天下课之后要勤做练习,争取把成绩提起来。小编整理了2023年秋学习方法报数学周刊九年级上册鲁教版中考专版第5期参考答案,感兴趣
2023年秋学习方法报数学周刊八年级上册人教版第6期参考答案
2023-10-21 19:05:46
在初二年级,学生们的学习积极性很高,数学科目想要拿到好成绩就得勤做练习,课余时间务必要把握住。今天分享2023年秋学习方法报数学周刊八年级上册人教版第6期参考答案,赶紧看过
2023年秋学习方法报数学周刊八年级上册人教版第5期参考答案
2023-10-21 18:50:04
小编整理了2023年秋学习方法报数学周刊八年级上册人教版第5期参考答案,感兴趣的可以看过来。这是为初二年级学生搜集到的报纸答案,内容丰富,希望能帮到你们,切勿照抄哦!2023年秋