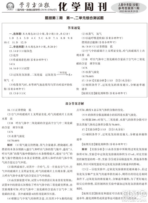
在初三年级,学生们要关注化学科目的备考情况,如果成绩一直提不上去,那么就得多做练习,千万别偷懒。小编分享2023年秋学习方法报化学周刊九年级上册人教中考版安徽专版第1期参考答案,感兴趣的看过来吧。

答案如下:




2023年秋学习方法报物理周刊九年级上册粤沪版中考专版第3期参考答案
2023-09-28 15:39:52
小编分享2023年秋学习方法报物理周刊九年级上册粤沪版中考专版第3期参考答案,感兴趣的可以看过来。这是为初三年级学生搜集到的物理报纸答案,内容新颖,希望能帮到你们。此外,答
2023年秋学习方法报物理周刊九年级上册粤沪版中考专版第2期参考答案
2023-09-28 15:29:40
进入初三年级,学生们要珍惜时间,物理科目的备考一定得上心,空余勤做练习,争取提升自己的能力。小编整理了2023年秋学习方法报物理周刊九年级上册粤沪版中考专版第2期参考答案,赶
2023年秋学习方法报物理周刊九年级上册粤沪版中考专版第1期参考答案
2023-09-28 15:10:08
在初三年级,学生们要关注物理科目的备考情况,每天下课之后坚持做练习,千万别偷懒。小编整理了2023年秋学习方法报物理周刊九年级上册粤沪版中考专版第1期参考答案,赶紧看过来,切
2023年秋学习方法报化学周刊九年级上册人教版中考专版第3期参考答案
2023-09-28 14:57:15
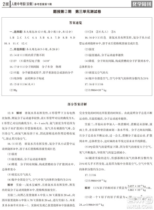
小编分享2023年秋学习方法报化学周刊九年级上册人教版中考专版第3期参考答案,感兴趣的看过来。这是为初三年级学生搜集到的报纸答案,内容丰富,希望能帮助你们提高化学成绩。不