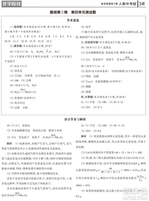
在初三年级,化学科目的备考要关注起来,大家想拿到好成绩就得勤做练习,努力提升自己的能力。小编分享2023年秋学习方法报化学周刊九年级上册人教版中考专版第1期参考答案,赶紧看过来。

答案如下:




2023年秋学习方法报小学数学一年级上册第9-12期苏教版参考答案
2023-09-28 14:19:54
在小学一年级,数学科目的学习难度不低,大家刚进学校得珍惜机会,争取把知识点掌握好。今天分享2023年秋学习方法报小学数学一年级上册第9-12期苏教版参考答案,赶紧看过来,希望能帮
2023年秋学习方法报小学数学一年级上册第5-8期苏教版参考答案
2023-09-28 14:09:29
小编整理了2023年秋学习方法报小学数学一年级上册第5-8期苏教版参考答案,感兴趣的可以看过来。对于小学一年级的学生来说,数学科目的学习要多花心思,该做的练习不能少。此外,这
2023年秋学习方法报小学数学四年级上册第9-12期苏教版参考答案
2023-09-28 11:54:10
在小学四年级,各科的学习内容增加了不少,就拿数学科目来说,大家想拿到好成绩就得勤做练习,千万别偷懒。今天分享2023年秋学习方法报小学数学四年级上册第9-12期苏教版参考答案,赶
2023年秋学习方法报小学数学四年级上册第5-8期苏教版参考答案
2023-09-28 11:38:58
在小学四年级,学生们的学习积极性提高了,每天下课之后得坚持做练习,争取把知识点巩固好。小编整理了2023年秋学习方法报小学数学四年级上册第5-8期苏教版参考答案,赶紧看过来,希