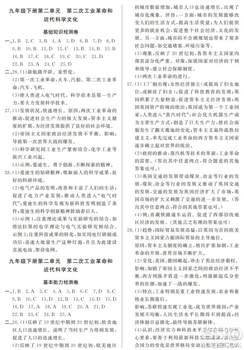
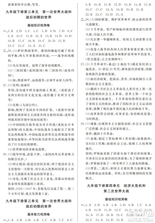
在初三年级,历史科目的备考不能忽视,每天下课之后要坚持做练习,争取把成绩提上去。小编分享山东人民出版社2023年秋同步练习册分层检测卷九年级历史全册人教版参考答案,赶紧看过来,希望能帮到你们。

答案如下:












山东人民出版社2023年秋同步练习册分层检测卷九年级物理全册人教版参考答案
2023-09-20 09:08:32
今天分享山东人民出版社2023年秋同步练习册分层检测卷九年级物理全册人教版参考答案,感兴趣的可以看过来。对于初三年级的学生来说,物理科目的备考不容易,大家务必要珍惜时间,这
山东人民出版社2023年秋同步练习册分层检测卷九年级化学全册人教版参考答案
2023-09-20 08:50:51
小编分享山东人民出版社2023年秋同步练习册分层检测卷九年级化学全册人教版参考答案,感兴趣的可以看过来。对于初三年级的学生来说,化学科目的备考要多花时间,争取把知识点掌握
山东人民出版社2023年秋同步练习册分层检测卷七年级生物上册人教版参考答案
2023-09-20 08:40:43
小编整理了山东人民出版社2023年秋同步练习册分层检测卷七年级生物上册人教版参考答案,感兴趣的可以看过来。对于初一年级的学生来说,生物科目的学习要关注,每天下课之后坚持做
山东人民出版社2023年秋同步练习册分层检测卷七年级语文上册人教版参考答案
2023-09-19 17:51:47
在初一年级,语文科目的学习要重视起来,每天下课之后记得做好复习,这样才能拿到好成绩。小编分享山东人民出版社2023年秋同步练习册分层检测卷七年级语文上册人教版参考答案,感兴