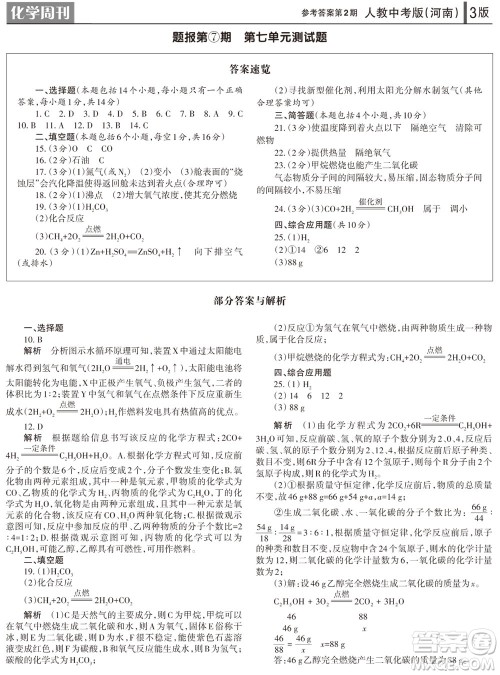
今天分享2023年秋学习方法报化学周刊九年级上册人教版河南专版第2期参考答案,感兴趣的可以看过来。这是为初三年级学生搜集到的化学报纸答案,内容新颖,希望能帮到你们。注意,答案不能照抄哦!

答案如下:




2023年秋学习方法报化学周刊九年级上册人教版河南专版第1期参考答案
2023-09-07 15:57:48
今天整理了2023年秋学习方法报化学周刊九年级上册人教版河南专版第1期参考答案,感兴趣的可以看过来。对于初三年级的学生来说,化学科目的学习要重视起来,该做的练习积极完成,这
2023年秋学习方法报小学数学五年级上册第8期苏教版参考答案
2023-09-07 10:47:13
在五年级,数学科目的学习要多花时间,课下得积极完成练习,争取把知识点掌握好。小编分享2023年秋学习方法报小学数学五年级上册第8期苏教版参考答案,欢迎大家查阅。注意,答案切忌
2023年秋学习方法报小学数学五年级上册第7期苏教版参考答案
2023-09-07 10:29:16
小编分享2023年秋学习方法报小学数学五年级上册第7期苏教版参考答案,感兴趣的可以看过来。对于五年级的小学生来说,数学科目想要学好不容易,每天都得坚持做练习,这样才能提升能
2023年秋学习方法报小学数学五年级上册第6期苏教版参考答案
2023-09-07 10:18:32
对于小学五年级的学生来说,数学科目的学习难度不低,大家要多花时间在练习上,争取把知识点掌握好。今天分享2023年秋学习方法报小学数学五年级上册第6期苏教版参考答案,赶紧看过