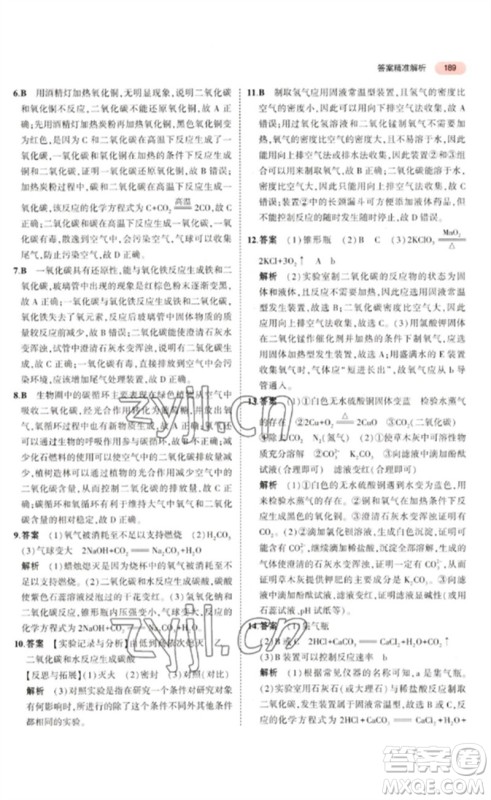
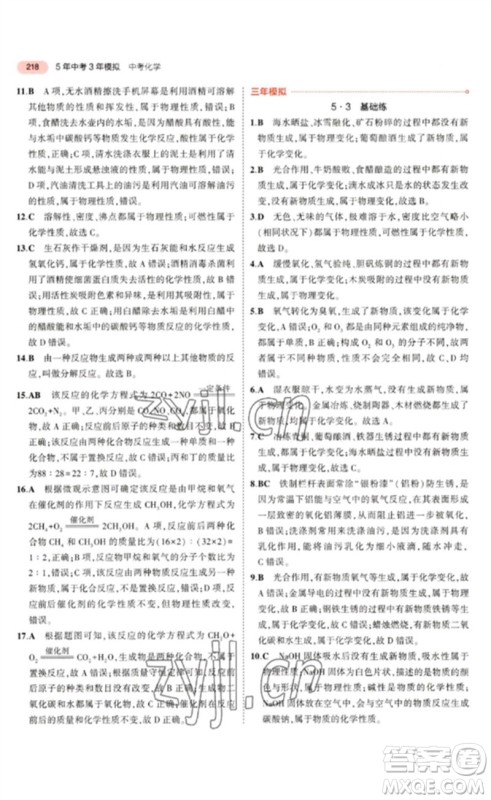
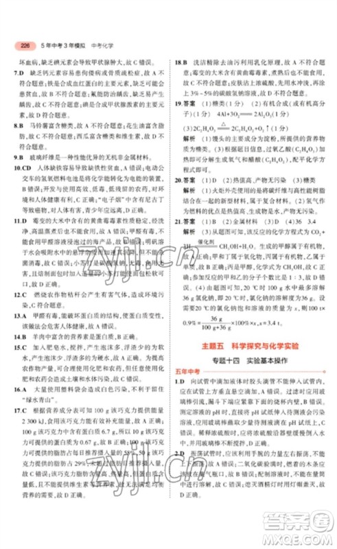
小编整理了教育科学出版社2023年5年中考3年模拟九年级化学通用版山东专版参考答案,感兴趣的看过来。这是为初三年级学生搜集到的化学练习册答案,希望能帮助你们提高成绩。不过,答案仅供参考,千万别照抄!

答案如下:
































































教育科学出版社2023年5年中考3年模拟九年级语文通用版河北专版参考答案
2023-04-26 17:17:02
经历过初三的人都知道,这一阶段就是考试做题考试,每天忙的手抖,晚上可能还得奋战到深夜。但为了最后的升学,我们要坚持下去。今天整理了教育科学出版社2023年5年中考3年模拟九年
教育科学出版社2023年5年中考3年模拟九年级道德与法治通用版河北专版参考答案
2023-04-26 17:03:09
小编整理了教育科学出版社2023年5年中考3年模拟九年级道德与法治通用版河北专版参考答案,欢迎大家自行查阅。进入初三年级,大家的压力骤增,每天都在考试和做题中度过。注意,模考
教育科学出版社2023年5年中考3年模拟九年级化学通用版广东专版参考答案
2023-04-26 16:51:54
今天整理了教育科学出版社2023年5年中考3年模拟九年级化学通用版广东专版参考答案,感兴趣的可以看过来。对于初三生来说,化学科目的备考难度不低,每天要勤做练习,争取把知识点吃
教育科学出版社2023年5年中考3年模拟九年级物理通用版广东专版参考答案
2023-04-26 16:33:27
我们知道,初中阶段的物理学习难度很大,到了初三,大家得多做练习,尽力提高自己的成绩。小编分享教育科学出版社2023年5年中考3年模拟九年级物理通用版广东专版参考答案,赶紧看过来