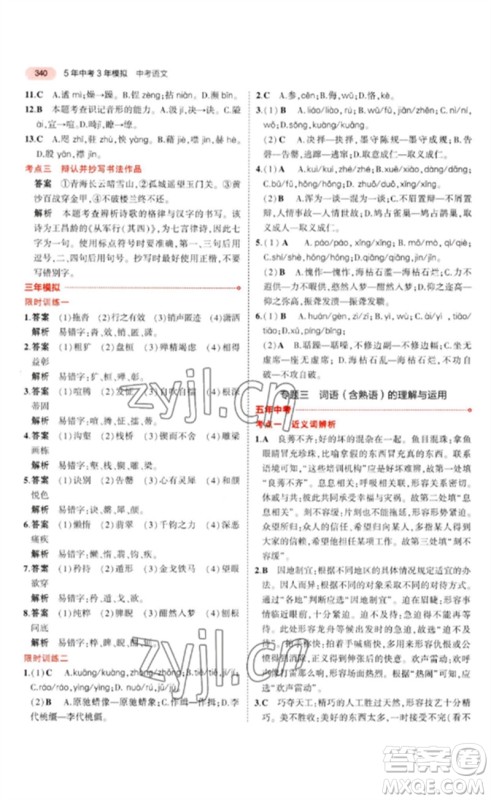
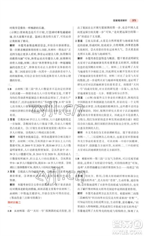
我们知道,初三是非常重要的一年,大家要把握住机会,努力提高各科的成绩,这样才能顺利升入心仪的高中。小编整理了教育科学出版社2023年5年中考3年模拟九年级语文通用版广东专版参考答案,感兴趣的可以收藏起来!

答案如下:
















































































教育科学出版社2023年5年中考3年模拟九年级数学通用版广东专版参考答案
2023-04-26 13:55:19
小编整理了教育科学出版社2023年5年中考3年模拟九年级数学通用版广东专版参考答案,感兴趣的可以看过来。在初三年级,数学科目要认真对待,各种模拟题也得多练习,把握机会才能拿到
教育科学出版社2023年5年中考3年模拟九年级数学通用版浙江专版参考答案
2023-04-26 13:41:11
对于初三生来说,数学科目是很重要的,大家要多花心思,努力提高它的成绩,不能给中考拖后腿。今天整理了教育科学出版社2023年5年中考3年模拟九年级数学通用版浙江专版参考答案,感兴
教育科学出版社2023年5年中考3年模拟九年级化学通用版参考答案
2023-04-26 11:55:37
对于初三生来说,化学科目需要认真对待,努力做好模拟题,积极查漏补缺,这样才能提高它的成绩。今天分享教育科学出版社2023年5年中考3年模拟九年级化学通用版参考答案,赶紧看过来吧
教育科学出版社2023年初中同步5年中考3年模拟九年级数学下册鲁教版版山东专版参考答案
2023-04-26 11:42:58
对于初三下学期的学生来说,模拟题是很重要的,大家要多刷题,见得多了才能少丢分。今天分享教育科学出版社2023年初中同步5年中考3年模拟九年级数学下册鲁教版版山东专版参考答案