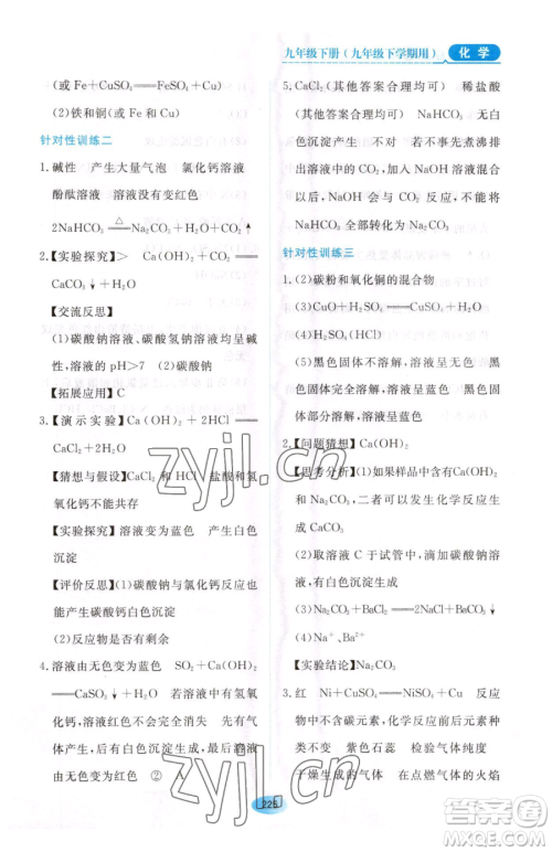
化学这门学科同学们刚接触难度不大,同学们可以从现在开始打好基础,在课后多做练习。今天小编为同学们整理了黑龙江教育出版社2023资源与评价九年级下册化学人教版54制参考答案,练习完的同学可以来答案圈看看。

答案如下:
























黑龙江教育出版社2023资源与评价九年级下册英语外研版参考答案
2023-04-15 09:42:22
九年级的英语会有难度,同学们可以在课后多做练习记单词,通过训练巩固所学的知识,同时拓展词汇。今天小编为同学们整理了黑龙江教育出版社2023资源与评价九年级下册英语外研版参
黑龙江教育出版社2023资源与评价九年级下册数学人教版参考答案
2023-04-15 09:28:20
九年级数学的难度会有所增加,同学们想要取得高分可以多做练习,通过实操运用所学知识点。今天小编为同学们整理了黑龙江教育出版社2023资源与评价九年级下册数学人教版参考答案
黑龙江教育出版社2023资源与评价九年级下册语文人教版大庆专版参考答案
2023-04-15 09:01:41
九年级同学们的时间会很紧张,学习压力也很大,想要提升成绩同学们可以在课后多做练习。今天小编为同学们整理了黑龙江教育出版社2023资源与评价九年级下册语文人教版大庆专版参
黑龙江教育出版社2023资源与评价六年级下册英语人教精通版参考答案
2023-04-14 17:52:02
今天小编为同学们整理了黑龙江教育出版社2023资源与评价六年级下册英语人教精通版参考答案,本练习根据教材编写,内容丰富,课时精练,章末整合,能够提升同学们的实战能力。练习完的