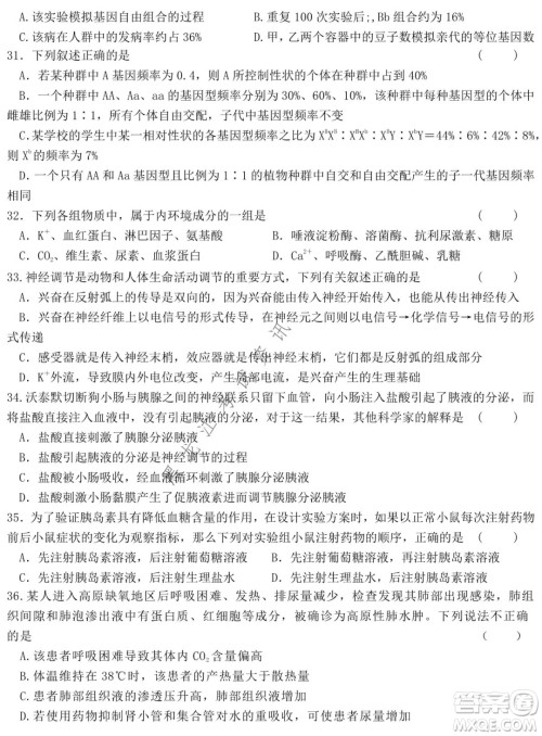
哈尔滨市第六中学2019级上学期期末考试高三生物试题及答案已经为大家收集整理好了,做完考试题目的同学,可以到答案圈核对一下你自己做的答案是否正确,希望可以给大家提供帮助!

答案如下,欢迎查阅!













哈尔滨市第六中学2019级上学期期末考试高三化学试题及答案
2022-01-14 08:59:48
哈尔滨市第六中学2019级上学期期末考试高三化学试题及答案小编已经为大家收集好了,需要答案的同学,自行查阅哦!哈尔滨市第六中学2019级上学期期末考试高三化学试题及答案答案如
哈尔滨市第六中学2019级上学期期末考试高三物理试题及答案
2022-01-14 08:55:33
哈尔滨市第六中学2019级上学期期末考试高三物理试题及答案小编已经为大家收集整理好了,喜欢这物理的小伙伴,可以到答案圈查阅参考哦!哈尔滨市第六中学2019级上学期期末考试高三
哈尔滨市第六中学2019级上学期期末考试高三理数试题及答案
2022-01-14 08:44:19
哈尔滨市第六中学2019级上学期期末考试高三理数试题及答案小编已经为大家收集整理好了,考完试的同学,可以到答案圈核对答案哦!哈尔滨市第六中学2019级上学期期末考试高三理数试
哈尔滨市第六中学2019级上学期期末考试高三英语试题及答案
2022-01-14 08:40:06
哈尔滨市第六中学2019级上学期期末考试高三英语试题及答案已经为大家整理好了,需要答案的同学,可以自行查阅哦!哈尔滨市第六中学2019级上学期期末考试高三英语试题及答案答案如