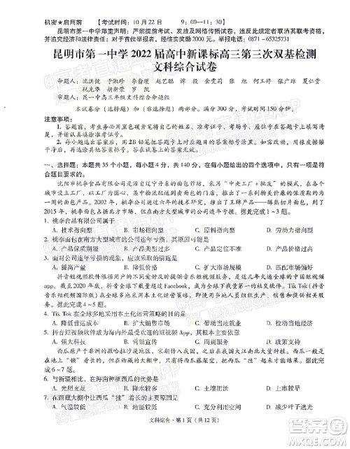
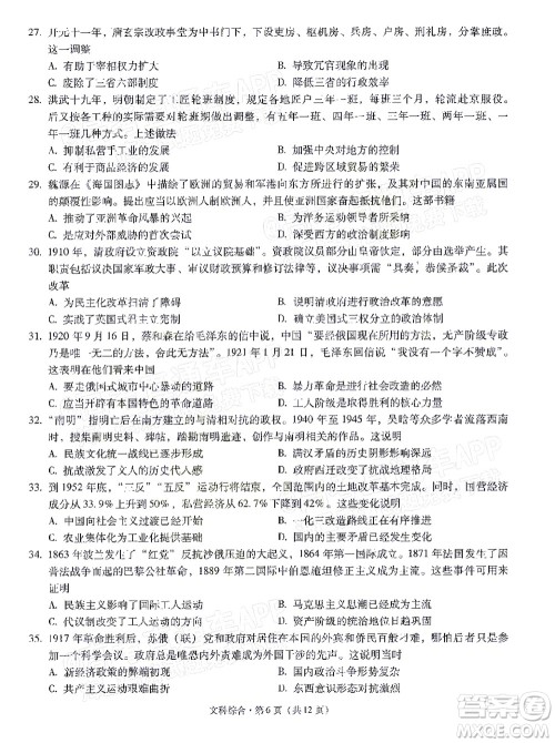
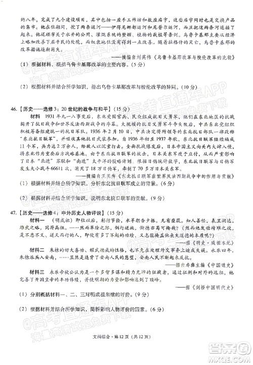
明市第一中学2022届高中新课标高三第三次双基检测文科综合试卷答案小编已经收集整理好了,高三一轮复习的过程中学生主要做的学习的事情就是复习基础知识,在这一过程中,学生会从高一刚开始学的知识一点一点地进行复习,把自己在高一和高二的学习过程中所忘记的或者没有学会的知识点补上。需要核对参考的伙伴可以来答案圈查看!

本次联考的其他科目答案小编也有收集整理,需要核对的伙伴可以在答案圈对应的年级搜索查看!























昆明市第一中学2022届高中新课标高三第三次双基检测理科数学试卷答案
2021-10-24 16:27:51
昆明市第一中学2022届高中新课标高三第三次双基检测理科数学试卷答案小编已经收集整理好了,高三一轮复习的过程中学生主要做的学习的事情就是复习基础知识,在这一过程中,学生会
昆明市第一中学2022届高中新课标高三第三次双基检测语文试卷答案
2021-10-24 16:18:37
昆明市第一中学2022届高中新课标高三第三次双基检测语文试卷答案小编已经收集整理好了,一轮复习有着举足轻重的作用,为多轮复习能够奠定良好的基础,它决定着考生整个冲刺高考战
昆明市第一中学2022届高中新课标高三第二次双基检测文科综合试卷答案
2021-09-30 14:49:01
昆明市第一中学2022届高中新课标高三第二次双基检测文科综合试卷答案小编已经收集整理好了,进入第一轮复习以后,一定要有合理的学习计划,分科目分阶段的去逐个完成。对于每一科
哈三中2018高二期中考试文科综合试卷答案
2018-11-18 10:54:44
哈尔滨三中的高二期中考试,小编这次收集整理的是文科综合的试卷,在做完之后可以来答案圈了解一下!哈三中2018高二期中考试文科综合试卷答案哈尔滨三中高二期中考试文科综合答案