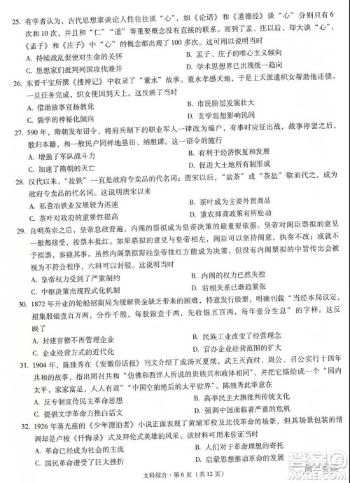
昆明市第一中学2022届高中新课标高三第二次双基检测文科综合试卷答案小编已经收集整理好了,进入第一轮复习以后,一定要有合理的学习计划,分科目分阶段的去逐个完成。对于每一科都要罗列出学习的重点和难点。并且在不断的练习当中发现自己的弱项,及时的进行查漏补缺。感兴趣的伙伴可以来答案圈核对答案。

本次联考的其他科目的答案小编也有收集整理,需要核对的伙伴可以在答案圈对应的年级搜索查看!





















昆明市第一中学2022届高中新课标高三第二次双基检测理科综合试卷答案
2021-09-30 14:36:45
昆明市第一中学2022届高中新课标高三第二次双基检测理科综合试卷答案小编已经收集整理好了,进入第一轮复习以后,一定要有合理的学习计划,分科目分阶段的去逐个完成。对于每一科
昆明市第一中学2022届高中新课标高三第二次双基检测文科数学试卷答案
2021-09-29 09:18:36
昆明市第一中学2022届高中新课标高三第二次双基检测文科数学试卷答案小编已经收集整理好了,要把各科书本的知识框架结构搭建起来。如果没有知识点框架结构,所学知识就会没有条
昆明市第一中学2022届高中新课标高三第二次双基检测理科数学试卷答案
2021-09-29 09:02:27
昆明市第一中学2022届高中新课标高三第二次双基检测理科数学试卷答案小编已经收集整理好了,一轮复习,一般高三的上学期,用半年时间。因为我们学的知识总会遗忘,所以老师会带领大
昆明市第一中学2022届高中新课标高三第二次双基检测语文试卷答案
2021-09-29 08:49:37
昆明市第一中学2022届高中新课标高三第二次双基检测语文试卷答案小编已经收集整理好了,刷高考真题,做针对训练。知识点掌握了,通过刷高考真题,训练答题能力,掌握答题技巧,总结答题