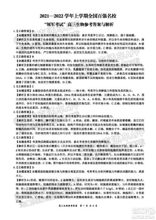
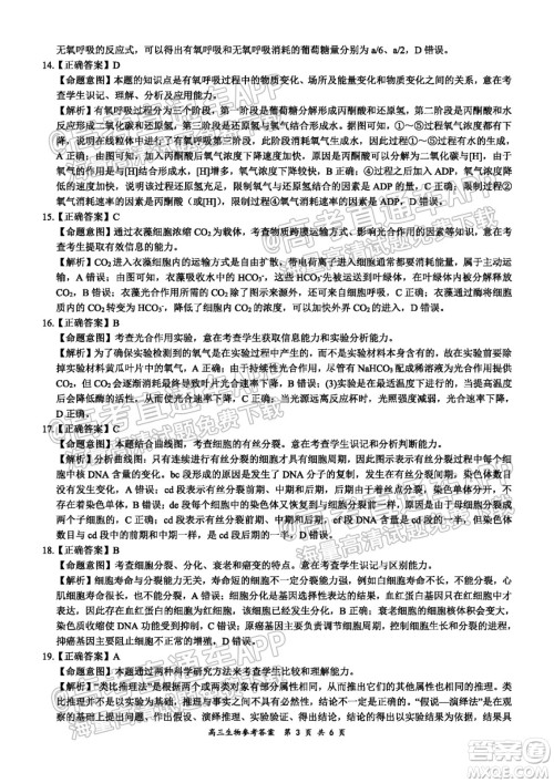
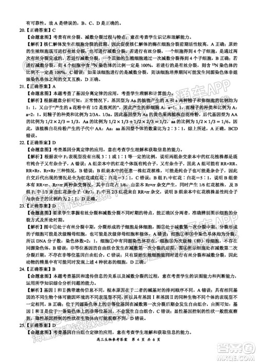
2021-2022学年上学期全国百强名校领军考试高三生物试卷及答案小编已经收集整理好了,课堂一定要高效。尽可能将老师复习的知识点一一掌握,全部过关。难以理解和易错的地方,一定要反复钻研琢磨,或者问清老师和同学,所有知识上的问题都要在一轮复习全部解决。360度,不留任何知识上的死角。感兴趣的伙伴可以来答案圈核对答案。

本次联考的其他科目的答案小编也有收集整理,需要核对的伙伴可以在答案圈对应的年级搜索查看!














2021-2022学年上学期全国百强名校领军考试高三化学试卷及答案
2021-10-01 09:49:05
2021-2022学年上学期全国百强名校领军考试高三化学试卷及答案小编已经收集整理好了,第一轮复习的目标,就是基础过关。大家都知道,每门功课,基础必须夯实,才能谈得上过基础题,拿中
2021-2022学年上学期全国百强名校领军考试高三物理试卷及答案
2021-10-01 09:39:21
2021-2022学年上学期全国百强名校领军考试高三物理试卷及答案小编已经收集整理好了,相信有付出就会有回报,只要自己努力拼搏了就一定有收获,也当然有收获了,至少你经过第一轮复
2021-2022学年上学期全国百强名校领军考试高三理科数学试卷及答案
2021-10-01 09:24:14
2021-2022学年上学期全国百强名校领军考试高三理科数学试卷及答案小编已经收集整理好了,要完成对各个科目的知识梳理。这是每个科目、每个老师、每个学生在第一轮复习要做的
2021-2022学年上学期全国百强名校领军考试高三文科数学试卷及答案
2021-10-01 09:13:58
2021-2022学年上学期全国百强名校领军考试高三文科数学试卷及答案小编已经收集整理好了,高三的复习是一个连续而且漫长的过程,尤其是一轮复习阶段,学习的重心应该转移到基础复