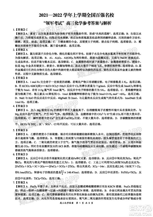
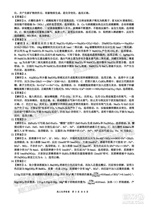
2021-2022学年上学期全国百强名校领军考试高三化学试卷及答案小编已经收集整理好了,第一轮复习的目标,就是基础过关。大家都知道,每门功课,基础必须夯实,才能谈得上过基础题,拿中上题,攻压轴难题,才能在高考中考取理想成绩,进入理想大学,那么高三第一轮复习怎样做才能达到质变。第一,必须认真听课,由于是复习课,有好一些同学认为学过一遍了,听课时不专心,复习过后,与没复习一样,仍是原来学习的层次,没有提高。只有认真听讲,对每个概念、公式、定理原来的理解,现在老师的讲解,对每个点都得以提升,那么经过一轮复习,就有质的飞升。感兴趣的伙伴可以来答案圈核对答案。

本次联考的其他科目的答案小编也有收集整理,需要核对的伙伴可以在答案圈对应的年级搜索查看!













2021-2022学年上学期全国百强名校领军考试高三物理试卷及答案
2021-10-01 09:39:21
2021-2022学年上学期全国百强名校领军考试高三物理试卷及答案小编已经收集整理好了,相信有付出就会有回报,只要自己努力拼搏了就一定有收获,也当然有收获了,至少你经过第一轮复
2021-2022学年上学期全国百强名校领军考试高三理科数学试卷及答案
2021-10-01 09:24:14
2021-2022学年上学期全国百强名校领军考试高三理科数学试卷及答案小编已经收集整理好了,要完成对各个科目的知识梳理。这是每个科目、每个老师、每个学生在第一轮复习要做的
2021-2022学年上学期全国百强名校领军考试高三文科数学试卷及答案
2021-10-01 09:13:58
2021-2022学年上学期全国百强名校领军考试高三文科数学试卷及答案小编已经收集整理好了,高三的复习是一个连续而且漫长的过程,尤其是一轮复习阶段,学习的重心应该转移到基础复
2021-2022学年上学期全国百强名校领军考试高三地理试卷及答案
2021-09-29 11:38:53
2021-2022学年上学期全国百强名校领军考试高三地理试卷及答案小编已经收集整理好了,高三的复习是一个连续而且漫长的过程,尤其是一轮复习阶段,学习的重心应该转移到基础复习上