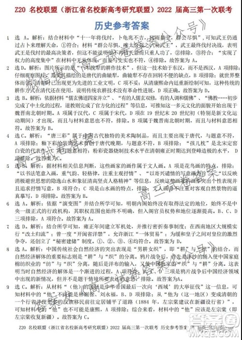
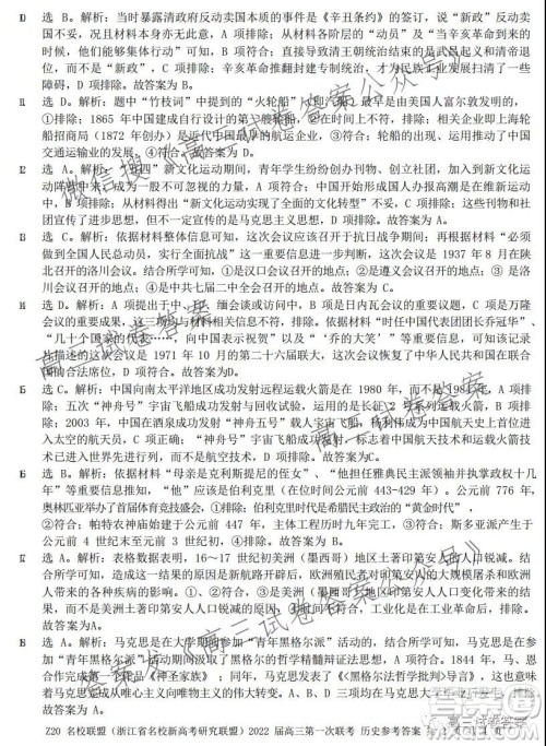
浙江省Z20名校联盟2022届高三第一次联考历史试卷及答案小编已经整理好了,政治学科需要记忆理解的东西比较多,通过测试更好的了解自己平时复习所忽略的地方,及时的掌握自己学习的不足做好巩固学习,感兴趣的伙伴可以来答案圈看看!

本次联考的其他科目小编也有整理,需要的伙伴可以来答案圈搜索查看!















浙江省Z20名校联盟2022届高三第一次联考政治试卷及答案
2021-08-30 10:47:44
浙江省Z20名校联盟2022届高三第一次联考英语试卷及答案小编已经整理好了,政治学科需要记忆理解的东西比较多,通过测试更好的了解自己平时复习所忽略的地方,及时的掌握自己学习
浙江省Z20名校联盟2022届高三第一次联考英语试卷及答案
2021-08-30 10:33:37
浙江省Z20名校联盟2022届高三第一次联考英语试卷及答案已经整理完成了,针对浙江地区的新高三伙伴的检测性考试,做好及时的自我检验,及时的掌握自己学习的不足做好巩固学习,感兴
浙江省Z20名校联盟2022届高三第一次联考数学试卷及答案
2021-08-28 09:41:16
浙江省Z20名校联盟2022届高三第一次联考数学试卷及答案已经整理完成了,名校新高考研究联盟出题,针对新高考通过考试让学生更好的查漏补缺,让高考复习更加高效,感兴趣的伙伴可以
浙江省Z20名校联盟2022届高三第一次联考语文试卷及答案
2021-08-28 09:32:06
浙江省Z20名校联盟2022届高三第一次联考语文试卷及答案已经整理完成了,名校新高考研究联盟出题,针对新高考通过考试让学生更好的查漏补缺,让高考复习更加高效,感兴趣的伙伴可以
2022届浙江省高三开学考系列试卷答案