首页小学初中高中专题
当前位置:首页 > 高中答案网 > 高中三年级答案

2019年广东二模语文试卷及参考答案

时间:2019-04-24 12:00:35    作者:答案圈
标签:
高三联考

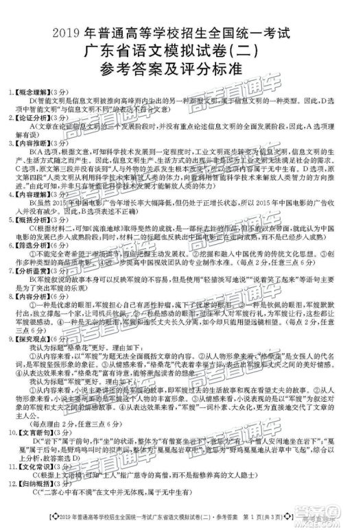
2019年广东二模语文试卷及参考答案mFm答案圈

2019年广东二模语文试卷及参考答案mFm答案圈

2019年广东二模语文试卷及参考答案mFm答案圈

2019年广东二模语文试卷及参考答案mFm答案圈


mFm答案圈

查看更多答案
相关文章
2019年宁夏银川市高三质量检测文理数试题及答案 2019-04-24 11:48:33

小编收集了2019年宁夏银川市高三质量检测文理数试题及答案,需要答案的学生一定要及时检查核对哦2019年宁夏银川市高三质量检测文数试题及答案2019年宁夏银川市高三质量检测理

2019年宁夏银川市高三质量检测英语试题及答案 2019-04-24 11:35:34

小编收集了2019年宁夏银川市高三质量检测英语试题及答案,感兴趣的学生可以看看哦2019年宁夏银川市高三质量检测英语试题及答案银川市2019年普通高中教学质量检测英语参考答案

2019年宁夏银川市高三质量检测语文试题及答案 2019-04-24 11:10:05

小编收集了2019年宁夏银川市高三质量检测语文试题及答案,需要答案的学生请认真检查吧2019年宁夏银川市高三质量检测语文试题及答案2019年宁夏银川市高三质量检测语文试题及答

2019年汕头二模理综试题及参考答案 2019-04-24 10:42:09

小编收集了2019年汕头二模理综试题及参考答案需要即可核对2019年汕头二模理综试题及参考答案如何让高中学习变得轻松?高中知识面大很多的,我当初跟你差不多,其实就是智商不够用

专题推荐

2025年春优翼新领程下册系列答案

2025年春阳光同学课时优化作业下册系列答案

2025精彩练习就练这一本系列答案

2025金学典同步解析与测评学练考答案

相关专题
课后作业答案
数学
语文
英语
历史
地理
政治
物理
化学
生物
其他
网友留言
最新更新
江西新余2026届新高三7月期末考英语试题答案
高三模拟考试 2025高三模拟考试 2025高三模拟试卷答案 2025高三模拟考试答案 高三模拟试卷 高三模拟
江西新余2026届新高三7月期末考数学试题答案
高三模拟考试 2025高三模拟考试 2025高三模拟试卷答案 2025高三模拟考试答案 高三模拟试卷 高三模拟
2026届山东青岛高三入学适应性考试数学试卷答案
高三模拟考试 2025高三模拟考试 2025高三模拟试卷答案 2025高三模拟考试答案 高三模拟试卷 高三模拟
2025年高考新课标II卷语文试卷答案
2025高考试卷答案 高考答案 高考试卷 高考调研