小编收集了2019年宁夏银川市高三质量检测语文试题及答案,需要答案的学生请认真检查吧















1、(3分)选B解析:(A.大型、小型的限制语;两者并不矛盾对立或排斥应为相辅相成。C.“肉林”和“酒池”不属于园囿。答非所问。D清高的知识分子大多远离是非地,范围扩大。)
2、(3分)选B
文人:传统中国知识分子在官场俗务之余一一扩大范围;儒道两家一一应为道家,“对水墨山川的向往”只是指对道家的向往。
13、(3分)选C.元明两代的文人画达到巅峰,不是中国园林一一偷换概念。
4、(3分)答案A项。(从数据看,新能源汽车十年占市场份额不到10%,“已在取代传统汽车”说法错误。
5、(3分)D项。(A项,由材料一可知,中国新能源汽车的发展,已经成为世界强国发展的样本,已经处于领先地位,不是“后来居上”的跟跑者;B项制约其发展的障碍还有故障率高和电池置换成本高等问题;C项,“消费群体的年轻化,互联网对移动终端的需求”不是新能源汽车发展的制高点,另,得不岀“新能源汽车就能迎来高速发展”的结论)
6、(6分)①对生产商进行财政补贴;②给消费者减免购置税;③新能源公交车运营予以补贴,④新能源汽车设置专门牌照,③道路通行权优先;⑥继续岀台鼓励性政策,推动向智能网联汽车方向发展。(评分标准:答对一点得1分共6分)
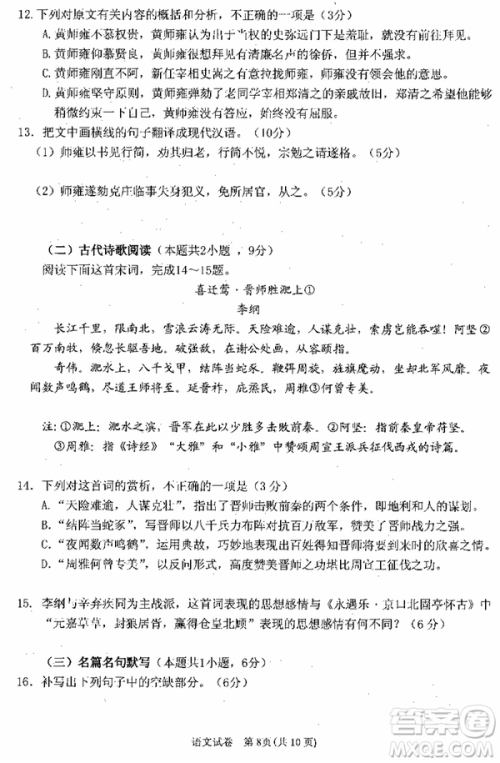
7、(3分)B(解析:其目的是表现惊蛰到来时节气的特征。)
8、(6分)参考答案:①使者:万物复苏的动员令,拉开了春天的序幕。②春的诗意:惊蛰到来,天气变得清新、温润。(惊蛰到来,驱走了轻寒,天气变得清新、温润)③奥秘:惊蛰到来,各种地下植物已被唤醒,以鲜绿争相点缀沃野;各种动物充满生命的活力,争早春的态势正在生动地上演着。④意义:惊蛰到来,农人抓住耕种良机,辛勤劳作,展现出一幅生动的“早春耕种”图。(评分标准:学生可以从“使者”、“春的诗意”、“生物的臭秘”、“一年之计在于春的意义”四点中任选三点作答即可。答对一点得2分,答出任意三点得6分)
9、(6分) ①(时间意识)珍惜时间,春天是一年之初,那第一声闪雷拉开了春天的序幕启示人们要抓紧时间②(生命意识)生命觉醒,万物复苏,生机勃发,带给人们对新的生命与希望的欢愉与喜悦。③(生存意识)顺时而动,应势而为,顺应自然规律,把摄节令变化,努力劳作才能有美好的收获。(一点2分,三点6分。言之成理,即可酌情给分。)
10、(3分)A可以从动词谓语的角度分析,找到语句的主语、宾语、状语等以此判断语句的停顿点。比如从“封还”分析,宾语是“诏书”,后面也没有倒置状语,“诏书”后要停顿;从动词“予”分析,宾语是“嵩之”,而“以贴职如宰臣去国故事”为“予”的倒置状语,所以“故事”后要停顿;“故事”不能分开。
l1、(3分)B从“太学”是设在京城的学校可以判断选项错误。学政是古代的学官名,派到地方主管一省教育。
12、(3分)C新任宰相史嵩之有意拉拢师雍,师雍并不领情。
13、(5+5=10分)
(1)黄师雍写信拜见乔行简,劝说他告老还乡,乔行简不髙兴,李宗勉的请求便被搁置(阻止)。(“以书”“归老”“格”各1分,句子大意2分)
(2)黄师雍于是弹劾刘克庄遇事丧失操守、触犯道义,(应)免去所任职务,皇帝准许(听从)。(“失”“犯”“从”,各1分,句子大意2分)
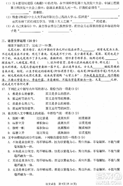
14、(3分):C.(“夜闻数声呜鹤”,生动描绘了敌军风声鹤唳、草木皆兵的惊恐状态,反衬了晋军出奇制胜,取得的辉煌战果
15、(6分)李纲:主张积极抗金恢复中原。以东晋以少胜多击败前秦的历史(淝水之战)劝谕朝廷,表现出必胜的决心。
辛弃疾:批判南宋朝廷不做积极准备,不思收复中原。以刘义隆草率北伐落败的典故,讽谏统治者,北伐要慎重。
16.(1)亦余心之所善兮虽九死其犹未悔
(2)官盛则近谀今其智乃反不能及
(3)落红不是无情物,化作春泥更护花,
17、(3分)D1多么一一语体、语气。2寒碜一一①形象差,不好看②丢人有失体面③使受嘲笑或愚弄
18、(3分)C
独树一帜一一单独树起一面旗帜。比喻独特新奇,自成一家。
标新立异 标:提出,写明;异:不同的,特别的。提出新奇的主张,表示与众不同。独创新意,理论和别人不一样。通常指提出新的主张、见解或创造出新奇的样式。也指为了显示自己,故意显出自己的与众不同或者用往常不同的表达方式来吸引人,
堆积如山一一意为聚集成堆,如同小山。借以形容极多
比比皆是一一表示到处都是,形容极其常见。
流离颠沛一一由于灾荒或战乱而流转离散。形容生活艰难,四处流浪。流离失所一一流离失所一一由于灾荒战乱等而流转离散在外,失掉安身的地方,(到处流浪,无处安身)
刚柔相济一一刚强的和柔和的相互补充,使恰到好处
以柔克刚一一用柔软的去克制刚强的
标新立异重于主张见解。比比皆是形容极其常见。流离失所强调没有家。以柔克刚意思相反
19、(3分)D.关联词语搭配问题正确的搭配是无论….…都
20.
1)“敝校”改为“本校”或学校或删掉
2)“大作”改为“作品”(或“文章”)
3)“拜读”改为“阅读”审阅、垂阅、斧
4)“有一些经验”改为“经验丰富”
)“敬谢不敏”用词不当,删除或改为“在此深表感谢”
21题答案:(6分)示例
黄河岸边黄河谣,凤凰城里凤凰飞
秦渠汉延民兆阜,唐徕惠农稻花香
两座名山驰骏马,一河黄水育丰粮,
长忆岳武穆,驾长车踏破贺兰山阙,壮怀激烈;
仰止毛泽东,提雄师攀越六盘峰巅,天高云淡。
22作文(60分):略
译文
黄师雍,字子敬,福州人。宝庆二年,考中进士。调任为楚州官属。出入强盗兵刃之间,不害怕不恐惧。当时李全谋反的意图已经显露,黄师雍秘密联合时青对付他,计划泄露,李全杀死时青,黄师雍没有被吓住,李全也没有加害任职期满,朝廷官员赞扬他,黄师雍认为岀于史弥远的门下是差耻,就没有前往拜见。(故不得重用)被调往婺州任教授,教学一概效仿吕祖谦。李宗勉、赵必愿、赵汝谈都举荐他。黄师雍仰慕徐侨有清廉的声望,想要拜见他,适逢有诏令征召他,黄师雍说:“如今,不能够前往了。”徐侨听了后认为他很贤良,到了朝廷,因为他的学问优异而闻名。李宗勉在政事堂,极力对丞相乔行简说到黄师雍乔行简已经答应在朝廷授官给黄师雍。黄师雍写信拜见乔行简,劝说他告老还乡,乔行简不高兴,李宗勉的请求便被阻止。乔行简罢职,李宗勉同史嵩之入朝拜相,召黄师雍接受审察,快要到时,李宗勉去世。史嵩之请黄师雍,暗示要与他亲善,黄师雍不领情。史嵩之一个人担任丞相,权势逐渐扩大,朝廷上下害怕遭遇祸端,没有人敢揭发他的罪恶。博士刘应起第一个上书弹劾史嵩之,皇帝感动觉悟,想要斥逐史嵩之;黄师雍被任命为监察御史,首先上书削去金渊的官阶遣送到外度居住。史嵩之守丧期满,黄师雍上书论说,皇帝就在那天下诏强令史嵩之退休。刘克庄封还圣旨,请求贴职给史嵩之遵照宰相离职的旧例,于是得以观文殿学士退休。黄师雍于是弹劾刘克庄遇事丧失操守、触犯道义,免去所任职务,皇帝准许。黄师雍与丞相郑淸之是冋学,但是黄师雍弹劾刘用行、魏岘都是郑清之的亲旧,郑清之不高兴。郑清之希望黄师雍能够稍微约束一下自己,黄师雍说:“我想要做个道德完美的人。没有屈服。几个月后,周坦最终弹劾黄师雍和高斯得,二人都被罢官。很长时间后,以直宝文阁领宫观官,陈垓又唆使同朝官员阻止。郑清之去世,起用黄师雍担任左史,不久升迁为礼部侍郎,任命下达后,黄师雍在江西官署去世。黄师雍淡泊简约、清心寡欲,谦恭敦厚有操守,话语妤像不出口,可是对于邪正的辨别非常分明,把外物看得很轻,所以黄师雍广泛采纳公正的言论,任职期间,做任何事都爱护自己名誉、节操,不愧是良师益友。
2019年汕头二模理综试题及参考答案
2019-04-24 10:42:09
小编收集了2019年汕头二模理综试题及参考答案需要即可核对2019年汕头二模理综试题及参考答案如何让高中学习变得轻松?高中知识面大很多的,我当初跟你差不多,其实就是智商不够用
2019年汕头二模文综试题及参考答案
2019-04-24 10:22:56
小编收集了2019年汕头二模文综试题及参考答案,需要答案的学生一定要及时了解2019年汕头二模文综试题及参考答案如何让高中学习变得轻松?首先是树立好良好的心态,要知人们欲向每
2019年汕头二模英语试题及参考答案
2019-04-24 10:03:17
小编收集了2019年汕头二模英语试题及参考答案,考完后快来检查吧2019年汕头二模英语试题及参考答案2019年汕头市普通高考第二次模拟考试试题英语及参考答案收集完整,答案全部有
2019年晋城二模英语试题及参考答案
2019-04-24 09:50:08
小编收集了2019年晋城二模英语试题及参考答案,做完后即可核对2019年晋城二模英语试题及参考答案本次考试的所有科目都收集完整了,需要可以点击答案圈查找晋城二模即可。高中的