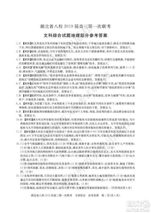
2019届湖北八校联考高三第一次联考试题文综参考答案,已经收集了,需要的学生请及时关注哦

本次考试的还是很有参考意义的,也很接近高考的标准,考完后可以及时来答案圈查看答案哦









1.首先一定要了解,是完全了解孩子要手机做什么。要有自己的判断力,不要被孩子忽悠了。不管了解到什么,手机可给可不给,这完全视你的经济条件决定。
2.要改变孩子学习的态度。这个就需要下猛药了。亲生经历的、亲眼看见的事情是最震撼人心的。找一个曾经不好好学习,现在混的不咋的的人作为例子,带他亲身去感受一下。
3.通过多方面来教育孩子一些做人的基本道理,让他明白事理,懂得感恩。只要孩子明白事理,有了手机也不会影响学习。
2019届湖北八校联考高三第一次联考试题理综参考答案
2018-12-13 18:57:34
2019届湖北八校联考高三第一次联考试题理综参考答案,小编收集在答案圈了2019届湖北八校联考高三第一次联考试题理综参考答案答案小编收集完整了,需要的学生请及时关注一下哦高
湖南省湘东六校2019届高三联考语文试题及答案解析
2018-12-13 09:02:24
湖南省湘东六校2019届高三联考语文试题及答案解析,已经收录了,快来看看吧湖南省湘东六校2019届高三联考语文试题及答案解析一、现代文阅读(36分)(一)论述类文本阅读(本题共3小题,9分
湖北省八校联考2019届高三第一次联考文数参考答案
2018-12-13 08:56:31
湖北省八校联考2019届高三第一次联考文数参考答案,已经收集了,需要的学生快及时核对吧湖北省八校联考2019届高三第一次联考文数参考答案答案已经收集完整啦,感兴趣的小伙伴在考
湖北省重点中学教育联盟2019届高三上学期第一次联考语文试卷及答案
2018-12-13 08:31:57
湖北省重点中学教育联盟2019届高三上学期第一次联考语文试卷及答案,小编收集完整啦,请注意核对哦湖北省重点中学教育联盟2019届高三上学期第一次联考语文试卷及答案注意事项:1.