浙江选考试卷小编收集了很多,这次的是历史的试题和答案,其他学科的可以在答案圈内搜浙江选考即可搜到,还是非常方便的!

试题如下:






参考答案:

以上便是小编收集整理的试题和答案,可以来测试一下哦!
高中历史要体现的是考试的选拔性质,所以就不会像初中历史那样只是学业基础性的考试。
福建从2016年回归全国卷后,16.17两年全省的历史平均分都在45左右。这么说吧,平时高三的历史考试能及格的不多,很多人历史从没有及格过的。有的省份平均分更低。
高中历史主要是材料的阅读难。很多信息材料没有,只能根据所学去理解,而且必须较为准确的表达出来。
有点学的不考,考的没学的意思。卷子发下来,一眼望去,感觉都是没学过的。就这点可怕,心已经凉了半截。
那些认为高中历史只要死记硬背的人,已经落伍了。不背不行,死背更不行。
现在考的都是叫历史的综合素养,核心素养。考的是能力,历史专业的理解能力,历史专业的素养。背书,没有历史的素养也能背。
2018年11月浙江选考思想政治试题及答案
2018-11-06 13:50:47
浙江选考已经结束,小编收集整理了选考的试题及答案,这次的是政治的试题和答案,其他学科的可以在答案圈内搜浙江选考即可搜到。2018年11月浙江选考思想政治试题及答案浙江选考刚
2018年11月浙江选考物理试题及答案
2018-11-06 13:41:50
浙江省的选考已经考完了,小编这次收集了十一月选考的物理试题和答案,想要核对一下答案或者想要测试一下的都可以来看看!2018年11月浙江选考物理试题及答案试题如下:答案详解:以上
2018年11月浙江选考化学答案
2018-11-06 13:37:11
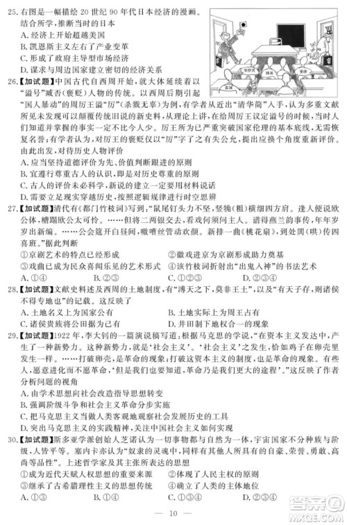
浙江选考已经结束了,那么答案呢?你知道自己对了多少题目吗?小编这边收集的是浙江选考化学的答案,感兴趣的可以来看看哦!2018年11月浙江选考化学答案以下便是答案,看看你对了多少吧