小编这次整合的是沧衡名校联盟高三年级2024-2025学年期中考试的语文试卷答案,本试卷主要考试内容为高考全部内容,想要练习的可以来做做看哦,根据解析自我评估分数,了解自己当前的学习水平!

答案如下,仅供参考!












安徽省江淮十校2025届高三上学期第二次联考数学试卷答案
2024-11-18 17:53:22
小编这次收集整理的是安徽省江淮十校2025届高三上学期第二次联考的数学试卷答案,命审单位安庆一中,命审人数学学科组,考试时间十一月,想要练习的可以来做做看,根据解析来评估,检查
2025届高三11月广深珠联考数学试卷及答案
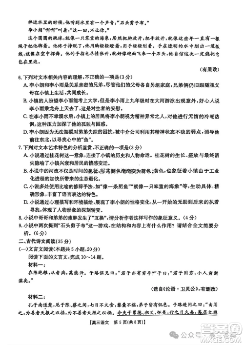
2024-11-18 17:02:11
小编这次收集整理的是2025届高三11月广深珠联考的数学试卷及答案,命题审题都是珠海市第一中学,想要练习的可以来做做看,前面是试题后面是解析答案,也有得分参考,可以自我评估当前
福建省2024-2025学年高三11月测评数学试题答案
2024-11-18 16:04:44
小编这次收集整理的是福建省2024-2025学年高三11月测评的数学试题答案,全卷满分150分,考试时间120分钟,想要练习的可以来做做看,考试难度和考试范围还是贴合高考的,适合模拟练习!
甘青宁2025届高三11月金太阳联考数学试题答案
2024-11-18 15:57:18
小编这次收集整理的是甘肃青海宁夏三地联考的2025届高三11月金太阳联考的数学试题答案,想要练习的可以来做做看,本次考试的主要内容为高考全部内容,出题难度也相对比较适中!甘青