小编这次收集整理的是广东省深圳外国语学校2023-2024年高三元月阶段测试数学新课标I卷的答案解析,做完了之后可以来检查核对一下,这个也是最近新出的考试,快来看看自己大概可以得多少分吧!

答案如下,仅供参考!























海口市2024届高三上学期1月份摸底考试数学试题参考答案
2024-01-18 10:11:21
在高三上学期,数学科目的备考难度不低,学生们要把握考试机会,考完务必查漏补缺,这样才能有效提分。今天整理了海口市2024届高三上学期1月份摸底考试数学试题参考答案,一起来看看
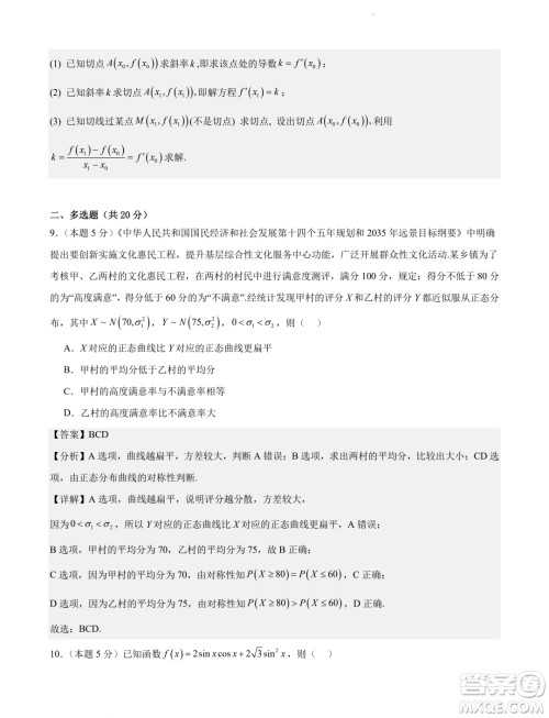
2024届湖北部分重点中学高三第二次联考数学试题答案
2024-01-18 09:53:54
小编这次收集整理的是2024届湖北部分重点中学高三第二次联考的数学试题答案,命题学校是武汉市第六中学,考试时间2024年1月17日下午。这套试卷也是刚考完的试卷,想要练习一下的
重庆缙云教育联盟2024年高考第一次诊断性检测数学参考答案
2024-01-18 09:46:53
进入高三年级,数学科目的备考压力非常大,遇到联考一定得把握住机会,考完记得反思,争取有所收获。今天搜集了重庆缙云教育联盟2024年高考第一次诊断性检测数学参考答案,一起来了解
2024年1月济南市高三期末学情检测数学试题参考答案
2024-01-18 09:32:50
在高三年级,学生们会经历各种考试,其中期末考试很重要,大家务必得把握住机会,争取拿到好成绩。今天整理了2024年1月济南市高三期末学情检测数学试题参考答案,感兴趣的看过来,希望