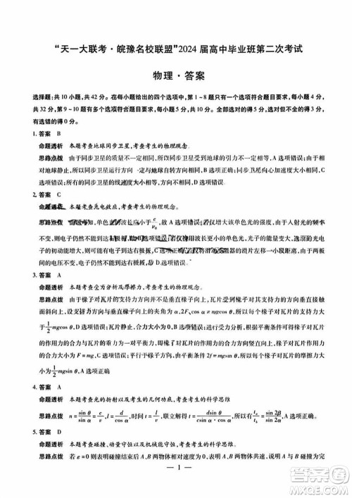
我们知道,物理科目的备考难度很大,学生们想拿到好成绩就得付出努力,平时的考试机会得把握住。小编搜集了天一大联考皖豫名校联盟2024届高中毕业班上学期第二次考试物理参考答案,内容丰富,一起来了解吧。

答案如下:




天一大联考皖豫名校联盟2024届高中毕业班上学期第二次考试数学参考答案
2023-12-25 09:45:47
在高三年级,数学科目的备考要重视起来,每次考试结束之后记得做好错题整理,这样才能有效提分。小编搜集了天一大联考皖豫名校联盟2024届高中毕业班上学期第二次考试数学参考答案
苏州部分学校2024届高三上学期第二次调研考试数学试题答案
2023-12-24 16:31:40
小编这次收集整理的是苏州部分学校2024届高三上学期第二次调研考试的数学试题答案,这个是苏州高三数学练习,想要锻炼一下的可以来看看,根据解析查看当前知识点,多练习有助于提升
广东金太阳2024届高三上学期12月联考24-237C物理参考答案
2023-12-23 10:23:44
对于高三生来说,物理科目的备考要求不低,每次考试结束之后一定要查漏补缺,争取把丢分的问题解决好。小编整理了广东金太阳2024届高三上学期12月联考24-237C物理参考答案,感兴趣
广东金太阳2024届高三上学期12月联考24-237C数学参考答案
2023-12-23 10:10:15
进入高三上学期,数学科目的备考要多花心思,考试结束之后记得反思,争取把知识点掌握清楚。今天分享广东金太阳2024届高三上学期12月联考24-237C数学参考答案,内容丰富,赶紧看过来