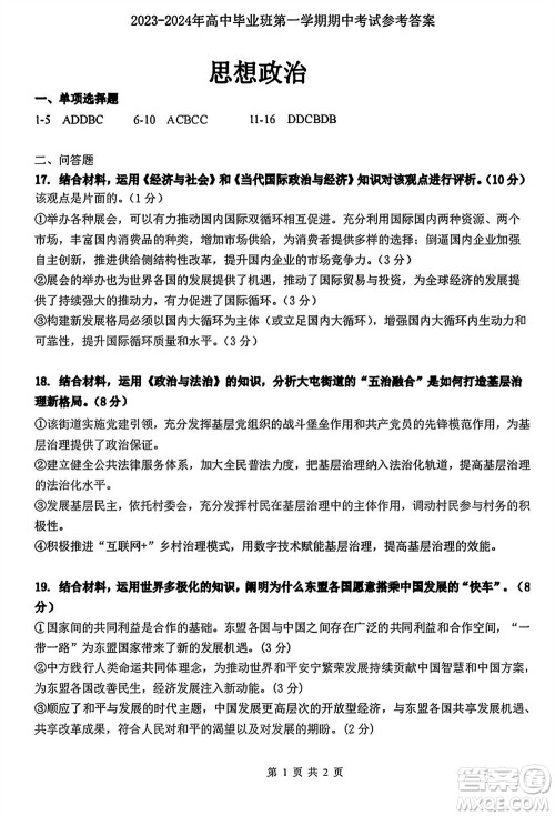
我们知道,高三年级的政治科目想要拿到好成绩就得多花心思,课下务必勤做练习,争取把知识点掌握牢固。小编分享福建百校联考2023-2024学年高中毕业班第一学期期中考试政治答案,感兴趣的看过来吧。

答案如下:








福建百校联考2023-2024学年高中毕业班第一学期期中考试化学答案
2023-11-20 10:09:57
进入高三年级,化学科目的备考要重视起来,每次考试结束之后记得反思,争取把知识点掌握清楚。小编分享福建百校联考2023-2024学年高中毕业班第一学期期中考试化学答案,感兴趣的可
福建百校联考2023-2024学年高中毕业班第一学期期中考试物理答案
2023-11-20 10:00:08
今天整理了福建百校联考2023-2024学年高中毕业班第一学期期中考试物理答案,感兴趣的可以看过来。对于高三生来说,物理科目的备考压力很大,每天要经历各种考试,大家得把握考试机
福建百校联考2023-2024学年高中毕业班第一学期期中考试英语答案
2023-11-20 09:48:08
在高三年级,英语科目的备考难度不低,大家得珍惜考试机会,课下也得勤做练习,这样才能拿到好成绩。小编分享福建百校联考2023-2024学年高中毕业班第一学期期中考试英语答案,感兴趣
福建百校联考2023-2024学年高中毕业班第一学期期中考试语文答案
2023-11-20 09:33:35
在高三年级,语文科目的备考要多花心思,期中考试机会务必得把握住,结束之后记得认真反思,争取提升自己的能力。小编分享福建百校联考2023-2024学年高中毕业班第一学期期中考试语