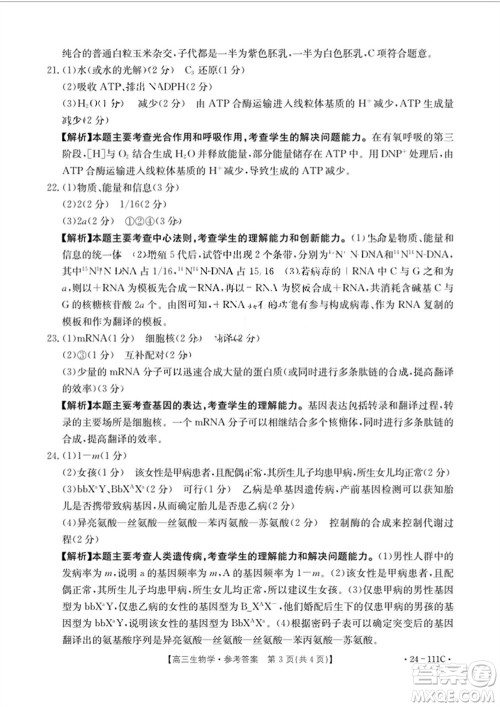
对于高三生来说,生物科目的备考要多花时间,不管是课上还是课下,大家都得珍惜机会,这样才能拿到好成绩。小编分享2024届贵州金太阳高三10月26日24-111C联考生物试卷答案,感兴趣的可以对照看看。

答案如下:










2024届贵州金太阳高三10月26日24-111C联考英语试卷答案
2023-11-01 10:44:40
在高中阶段,英语科目的学习难度很大,除了单词,各种语法弄得人头昏。到了高三,大家要珍惜时间,争取拿到好成绩。小编整理了2024届贵州金太阳高三10月26日24-111C联考英语试卷答案,
2024届贵州金太阳高三10月26日24-111C联考语文试卷答案
2023-11-01 10:33:56
小编整理了2024届贵州金太阳高三10月26日24-111C联考语文试卷答案,感兴趣的可以看过来。对于高三生来说,语文科目的备考难度不低,大家想拿到高分就得勤做练习,平时的考试机会务
2024届贵州金太阳高三10月26日24-111C联考政治试卷答案
2023-11-01 10:23:44
小编整理了2024届贵州金太阳高三10月26日24-111C联考政治试卷答案,感兴趣的可以看过来。这是为高三年级学生搜集到的联考政治试卷及答案,内容丰富,希望能帮到你们。当然,答案仅
邢台市五岳联盟2024届高三上学期第四次月考数学试题及答案
2023-11-01 10:06:18
在高三年级,数学科目的备考要多花时间,尤其是课下,大家得把握住机会,争取拿到好成绩。小编整理了邢台市五岳联盟2024届高三上学期第四次月考数学试题及答案,感兴趣的看过来,希望能