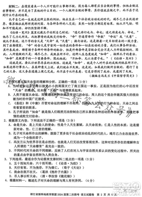
小编这次收集整理的是浙江省新阵地教育联盟2024届第二次联考的语文试卷答案,这个是由严州中学新安江小区、安吉高级中学、临平中学出题的,感兴趣的可以来看看,其他学科的,可以站内直接搜新阵地教育联盟就可以搜到了!

答案如下,仅供参考!













浙江强基联盟2023年高三上学期10月联考数学试题答案
2023-10-10 13:36:42
小编这次收集整理的是浙江强基联盟2023年高三上学期10月联考的数学试题答案,这个是宁波鄞州高级中学、平阳鳌江中学、金华市外国语学校,武义第三中学、温州育英实验学校联考的
2024届广东六校第二次联考数学试题答案
2023-10-08 16:54:26
2024届广东六校第二次联考具体是由东莞中学、广州二中、惠州一中、深圳实验、珠海一中、中山纪念中学六所高中一起联合考试的,这次收集整理的是数学试卷的习题和答案,感兴趣的
2024届普通高等学校招生全国统一考试青桐鸣高三10月大联考化学试卷答案
2023-10-08 16:45:46
小编这次收集整理的是2024届普通高等学校招生全国统一考试青桐鸣高三10月大联考的化学试卷答案,全卷满分100分,考试时间90分钟,这个系列的试卷还有其他学科的,比如语文数学等等,
2024届普通高等学校招生全国统一考试青桐鸣高三10月大联考数学试卷答案
2023-10-08 15:36:38
小编这次收集整理的是2024届普通高等学校招生全国统一考试青桐鸣高三10月大联考的数学试卷答案,全卷满分150分,考试时间120分钟,这个系列的还是非常不错的,感兴趣的可以来看看哦