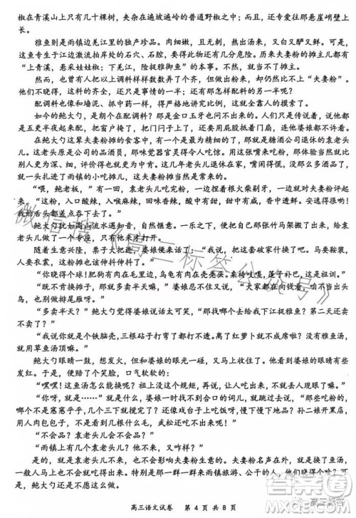
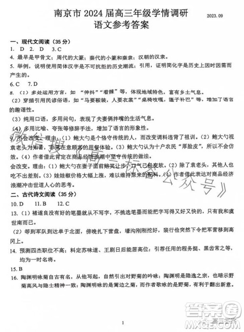
小编这次收集整理的是南京市2024届高三年级学情调研的语文试卷答案,这个系列的试卷站内还有整理其他学科的,有需要的可以直接站内搜学情调研就可以搜到,多做对应练习评估自己当前学习进度,对于提升成绩还是很有帮助的!

答案如下,仅供参考!










第37届中国化学奥林匹克初赛试题答案
2023-09-11 14:22:00
小编这次收集整理的是第37届中国化学奥林匹克初赛的试题答案,解析还是非常详细的,是2023年9月3日的考试,感兴趣的可以来看看,检查一下自己做的对不对吧!第37届中国化学奥林匹克初
2024届浙江百校起点9月调研测试高三数学试卷答案
2023-09-11 10:13:30
小编这次收集整理的是2024届浙江百校起点9月调研测试的高三数学试卷答案,本试卷的主要考试内容为高考全部内容,这个是九月的考试,感兴趣的可以来看看哦!2024届浙江百校起点9月调
2023年全国高中数学联赛加试试题A卷答案
2023-09-11 09:59:35
小编这次收集整理的是2023年全国高中数学联赛加试试题A卷的答案,这个也是全国中学生数学奥林匹克预赛的试卷和参考答案,解析还是非常详细的,感兴趣的可以来看看,检查一下自己做
2024届云师大附中高三上学期适应性月考二数学试卷答案
2023-09-11 09:46:54
小编这次收集整理的是2024届云师大附中高三上学期适应性月考二的数学试卷答案,这个系列的还有其他学科的,后续会陆续更新,感兴趣的可以来看看,检查一下自己做的对不对吧!2024届云