小编这次收集整理的是昆明市第一中学2024届高中新课标高三第一次摸底测试的文科综合答案,这个系列的是昆明市一中自主命题的,满分300分,考试150分钟,感兴趣的可以来模拟练习一下!

答案如下,仅供参考!























昆明市第一中学2024届高中新课标高三第一次摸底测试理科综合答案
2023-08-30 16:32:17
小编这次收集整理的是昆明市第一中学2024届高中新课标高三第一次摸底测试的理科综合答案,这个是8.29日九点到十一点半的考试,由昆明一中自主命题,感兴趣的可以来模拟练习一下!昆
安徽六校教育研究会2024届高三年级入学素质测试化学试卷答案
2023-08-30 15:53:05
小编这次收集整理的是安徽六校教育研究会2024届高三年级入学素质测试的化学试卷答案,可能用到的相对原子质量H1,Li7,C12,O16,Ti48,Bi209,感兴趣的可以来看看哦,检查一下自己做
安徽六校教育研究会2024届高三年级入学素质测试语文试题答案
2023-08-30 15:11:14
小编这次收集整理的是安徽六校教育研究会2024届高三年级入学素质测试的语文试题答案,这个是安徽地区的高三入学考试,是2023年8月的联考,其他学科的也有收集整理,站内直接搜安徽
鞍山市普通高中2023-2024学年度高三第一次质量监测物理试卷答案
2023-08-30 14:46:35
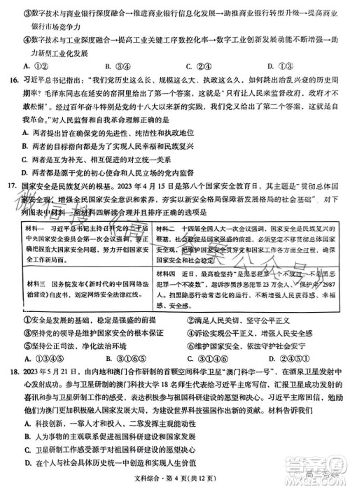
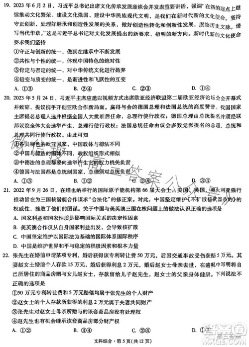
小编这次收集整理的是鞍山市普通高中2023-2024学年度高三第一次质量监测的物理试卷答案,这个系列的还有其他许可的,站内也有收集整理同系列的其他学的试卷答案,感兴趣的可以直