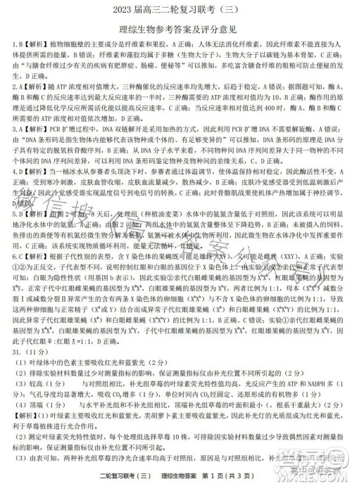
小编这次收集整理的是百师联盟2023届高三二轮复习联考三全国卷理科综合试题答案,考试时间为150分钟,满分300分,这个系列的试卷还有其他学科的,站内直接搜百师联盟就可以搜到,是五月份的考试,想要模拟练习的可以来看看哦!

答案如下,仅供参考!


























百师联盟2023届高三二轮复习联考三全国卷文科综合试题答案
2023-05-19 15:53:13
小编这次收集整理的是百师联盟2023届高三二轮复习联考三全国卷的文科综合试题答案,考试时间150分钟,满分300分,这个是全国卷的,感兴趣的可以来看看,其他学科的也有收集整理,站内直
百师联盟2023届高三二轮复习联考三全国卷理科数学试题答案
2023-05-19 15:39:00
小编这次收集整理的是百师联盟2023届高三二轮复习联考三全国卷的裂开数学试卷答案,这个是五月十七号前后考试的,也是最新的第三轮百师联盟考试,感兴趣的可以来模拟练习一下,其他
百师联盟2023届高三二轮复习联考三全国卷文科数学试题答案
2023-05-19 14:59:43
小编这次收集整理的是百师联盟2023届高三二轮复习联考三全国卷的文科数学试题答案,这个系列的还有其他学科的,站内直接搜百师联盟就可以搜到了,不要照抄答案,模拟试卷重在练习和
百师联盟2023届高三二轮复习联考三全国卷语文试题答案
2023-05-19 14:49:28
小编这次收集整理的是百师联盟2023届高三二轮复习联考三全国卷的语文试题答案,本试卷是百师联盟多校联考五月考试的语文试题,后面有详细的解析方便评估分数,多做练习多积累对于