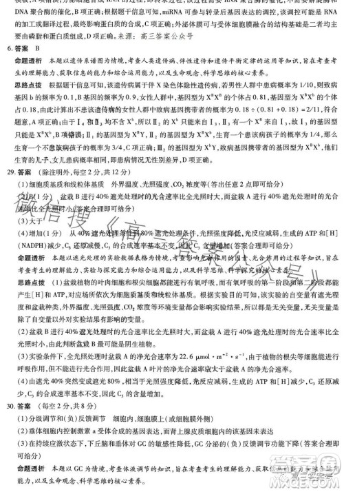
小编这次收集整理的是天一大联考2022-2023学年高中毕业班阶段性测试五的理科综合试卷答案,这次的试卷还是很不错的,多校联合考试,语数外都有收集整理,站内直接搜天一大联考就可以搜到了!

答案如下,仅供参考!















天一大联考2022-2023学年高中毕业班阶段性测试五文科综合答案
2023-03-07 16:17:28
小编这次收集整理的是天一大联考2022-2023学年高中毕业班阶段性测试五的文科综合答案,包含了地理、政治、历史三个主要学科,还有收集其他学科的答案和试题,站内直接搜天一大联
天一大联考2022-2023学年高中毕业班阶段性测试五英语试卷答案
2023-03-07 15:37:20
小编这次收集的是天一大联考2022-2023学年高中毕业班阶段性测试五的英语试卷答案,这个系列的还有其他学科的,站内直接搜天一大联考,试卷的习题和参考答案还是很齐全的,感兴趣的
天一大联考2022-2023学年高中毕业班阶段性测试五文科数学试卷答案
2023-03-07 15:15:12
小编这次收集整理的是天一大联考2022-2023学年高中毕业班阶段性测试五的文科数学试卷答案,这次的是文科数学试卷,还有理科数学试卷和语文试卷习题和参考答案,都可以用来自我模
天一大联考2022-2023学年高中毕业班阶段性测试五理科数学试卷答案
2023-03-07 14:48:20
小编这次收集整理的是天一大联考2022-2023学年高中毕业班阶段性测试五的理科数学试卷答案,本次试卷联考其他学科的也有整合,站内直接搜天一大联考就可以了,这次的是理科数学,还