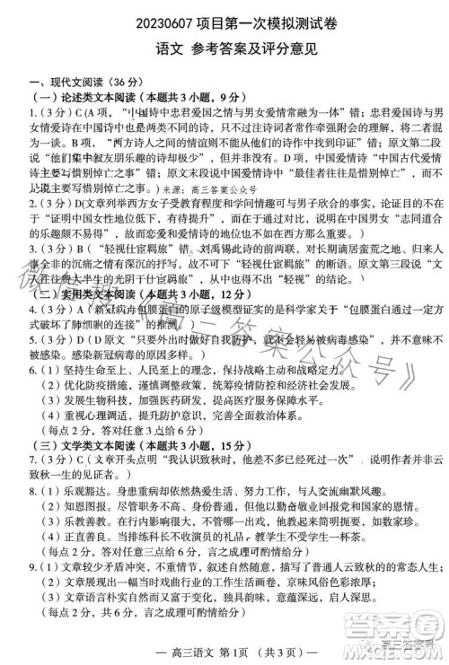
小编这次收集整理的是20230607项目第一次模拟测试卷的语文试题答案,本次试卷是南昌市的一模考试,满分150分,考试时间150分钟,答题时注意时间,在规定时间内做完,根据答案评估自己的分数,多做题多练习,对于复习才会有更好的提升!

答案如下,仅供参考!











湖南省2023届高三九校联盟第二次联考地理试卷答案
2023-03-03 14:27:28
小编这次收集整理的是湖南省2023届高三九校联盟第二次联考的地理试卷答案,由湖南师大附中、常德市一中、长沙市一中、双峰县一中、桑植县一中、武冈市一中、湘潭市一中、岳阳
湖南省2023届高三九校联盟第二次联考历史试卷答案
2023-03-03 13:49:36
小编这次收集整理的是湖南省2023届高三九校联盟第二次联考的历史试卷答案,其他学科的也有整合,这次的试卷是由湖南师大附中、常德市一中、长沙市一中、双峰县一中、桑植县一中
湖南省2023届高三九校联盟第二次联考生物学答案
2023-03-03 13:34:41
小编这次收集整理的是湖南省2023届高三九校联盟第二次联考的生物学答案,这个是常德市一中命题,武冈市一中审题,九校联考,含金量还是蛮高的,感兴趣的可以来看看哦!湖南省2023届高三
湖南省2023届高三九校联盟第二次联考化学试卷答案
2023-03-03 11:29:08
小编这次收集整理的是湖南省2023届高三九校联盟第二次联考的化学试卷答案,其他学科的也有整合,站内直接搜九校联盟就可以搜到了,这次的试卷是由湖南师大附中命题,岳阳市一中审题