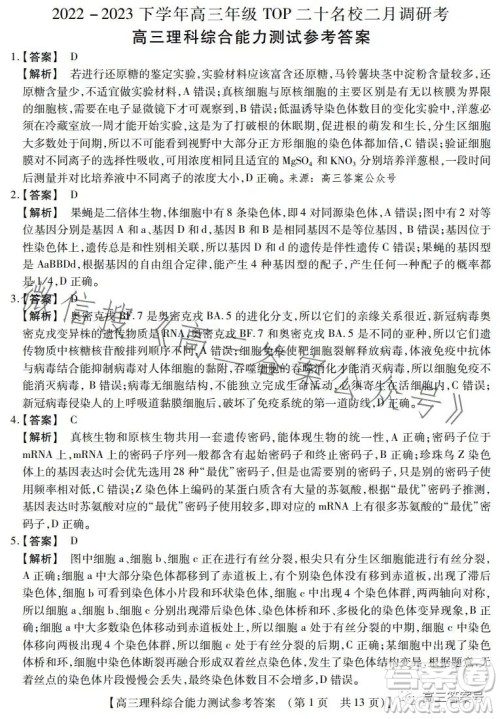
小编这次收集整理的是河南省2022-2023下学年高三年级TOP二十名校二月调研考的理科综合试卷答案,本试卷共12页,考试时间150分钟,卷面总分300分,这个系列的试卷还有其他学科的,站内直接搜二十名校就可以了,这个是二月份的河南联考,感兴趣的可以来看看哦!

答案如下,仅供参考!

























河南省2022-2023下学年高三年级TOP二十名校二月调研考英语试卷答案
2023-02-24 16:41:07
小编这次收集整理的是河南省2022-2023下学年高三年级TOP二十名校二月调研考的英语试卷答案,本次试卷共8页,考试时间120分钟,卷面总分150分,其他学科的也有整合,站内直接搜二十名
河南省2023高三年级TOP二十名校二月调研考理科数学试卷答案
2023-02-24 16:12:29
小编这次收集整理的是河南省2023高三年级TOP二十名校二月调研考的理科数学试卷答案,本次试卷分文科理科,这次整合的是理科数学试卷的习题和答案,文理科的试卷主要不同点是解答
河南省2022-2023下学年高三年级TOP二十名校二月调研考文科数学试卷答案
2023-02-24 15:51:06
小编这次收集整理的是河南省2022-2023下学年高三年级TOP二十名校二月调研考的文科数学试卷答案,本试卷共4页,考试时间120分钟。卷面总分150分,其他学科的也有整合,站内搜二十名
河南省2022-2023下学年高三年级TOP二十名校二月调研考语文试卷答案
2023-02-24 15:28:30
小编这次收集整理的是河南省2022-2023下学年高三年级TOP二十名校二月调研考的语文试卷答案,这次的是河南省的二月联考,众多名校联合,感兴趣的可以来看看,其他学科的也有整合,站内