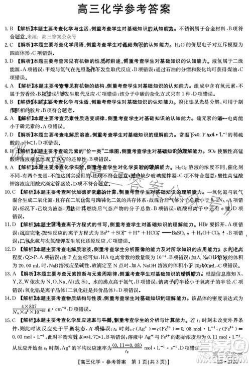
小编这次收集整理的是2023广东金太阳2月联考23272C的高三化学试卷答案,本试卷主要考试内容是高考全部内容,这次的是广东地区的联考,还有其他地区的也有,站内搜地名就可以了,比如湖南、湖北等等,带地名选择对应年级!

答案如下,仅供参考!











2023广东金太阳2月联考23272C高三物理试卷答案
2023-02-10 10:56:50
小编这次收集整理的是2023广东金太阳2月联考23272C的高三物理试卷答案,这个系列的还有其他学科的,站内直接搜金太阳就可以搜到,这次的是广东地区的联考,还有其他地区的,比如四川
2023广东金太阳2月联考23272C高三英语试卷答案
2023-02-10 10:27:58
小编这次收集整理的是2023广东金太阳2月联考23272C的高三英语试卷答案,这次广东二月联考也是开学的联考,刚刚开学就考试也是为了摸一下学生的底,过一个寒假之后对知识点还了解
2023广东金太阳2月联考23272C高三数学试卷答案
2023-02-10 09:53:46
小编这次收集整理的2023广东金太阳2月联考23272C的高三数学试卷答案,本试卷主要考试内容为高考全部内容,这个系列的还是很不错的,这次的是广东地区的联考,想要来进行自我练习的
2023广东金太阳2月联考23272C高三语文试卷答案
2023-02-10 09:25:01
小编这次收集整理的是2023广东金太阳2月联考23272C的高三语文试卷答案,这个系列的还有很多学科,站内直接搜编号23272C就可以了,当然其他系列的也有,金太阳联考使用范围还是很广