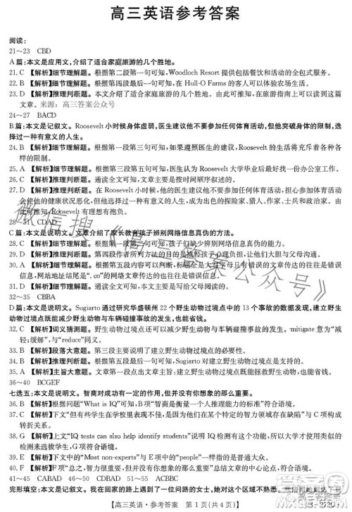
小编这次收集整理的是2023广东金太阳2月联考23272C的高三英语试卷答案,这次广东二月联考也是开学的联考,刚刚开学就考试也是为了摸一下学生的底,过一个寒假之后对知识点还了解多少,对新学期的复习也是一个热身!

答案如下,仅供参考!












2023广东金太阳2月联考23272C高三数学试卷答案
2023-02-10 09:53:46
小编这次收集整理的2023广东金太阳2月联考23272C的高三数学试卷答案,本试卷主要考试内容为高考全部内容,这个系列的还是很不错的,这次的是广东地区的联考,想要来进行自我练习的
2023广东金太阳2月联考23272C高三语文试卷答案
2023-02-10 09:25:01
小编这次收集整理的是2023广东金太阳2月联考23272C的高三语文试卷答案,这个系列的还有很多学科,站内直接搜编号23272C就可以了,当然其他系列的也有,金太阳联考使用范围还是很广
2023四川金太阳联考23285C高三理科数学试卷答案
2023-02-10 09:11:07
小编这次收集整理的是2023四川金太阳联考23285C的高三理科数学试卷答案,本次试卷的主要考试内容:高考全部内容,这个是理科数学,还有文科数学的,站内直接搜金太阳就可以搜到了,这次
2023四川金太阳联考23285C高三文科数学试卷答案
2023-02-10 08:36:50
小编这次收集整理的是2023四川金太阳联考23285C的高三文科数学试卷答案,这个是四川地区的考试,也贴合四川地区的高考模式和高考方向,这个系列的还是很不错的,感兴趣的可以来看看