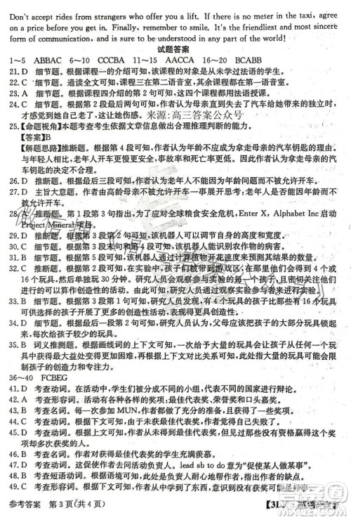
小编这次收集整理的是2023届高三模考的英语试卷的试卷和听力材料和答案,本试卷主要考试内容是高中英语综合,做完了之后可以根据解析来查看答案,评估自己的分数,不要照抄答案,试卷还是要自己模拟训练哦!

答案如下,仅供参考!
















2023年普通高等学校招生全国统一考试数学预测卷四答案
2023-01-21 22:13:55
小编这次收集整理的是金考卷的2023年普通高等学校招生全国统一考试的数学预测卷四答案,这次的试卷注重函数模型,特别是第五题和第六题还有第十二题,也是很具有数学的综合性,感兴
天一大联考2022-2023学年高三年级上学期期末考试理科数学试卷答案
2023-01-17 14:21:20
小编这次收集整理的是天一大联考2022-2023学年高三年级上学期期末考试的理科数学试卷答案,这个系列的还有其他学科的,站内直接搜天一大联考就可以搜到,很多学校都拿这次的联考
绵阳市高中2020级第二次诊断性考试理科数学试卷答案
2023-01-10 10:14:12
小编这次收集整理的是2023年1月4日考试的绵阳市高中2020级第二次诊断性考试,也就是绵阳二诊的理科数学试卷答案,想要进行模拟训练的可以来看看哦,综合考量一下自己的学习能力和
成都市2020级高中毕业班第一次诊断性检测理科数学试卷答案
2023-01-10 09:18:21
小编这次收集整理的是成都市2020级高中毕业班第一次诊断性检测的理科数学试卷答案,这个是成都市高三一模系列考试,之前有整合语文学科,这次的是数学,是老高考模式的,分文理科,想要