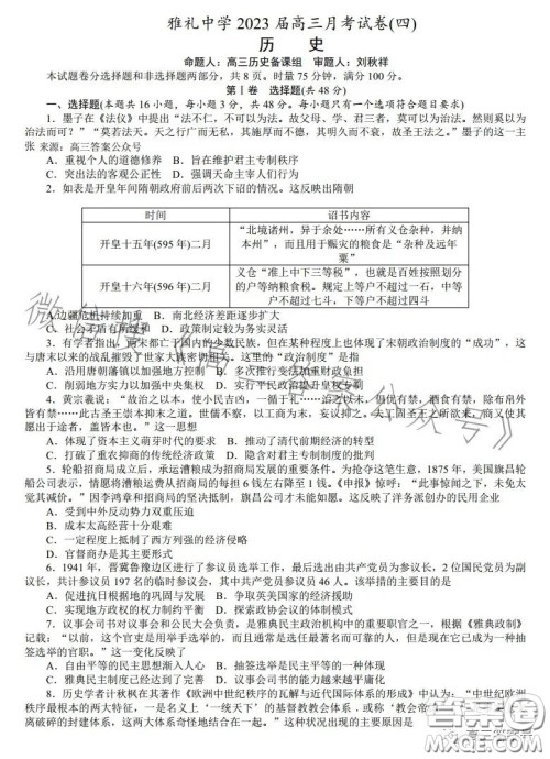
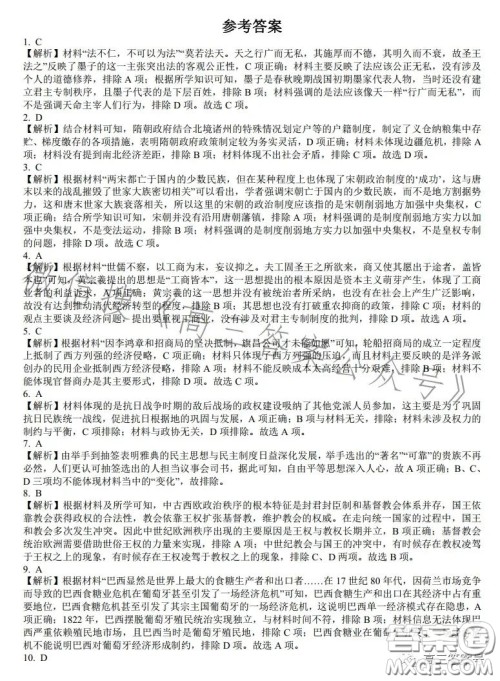
小编这次收集整理的是雅礼中学2023届高三月考四历史试卷的答案,这个系列的还有其他学科的,比如语文、数学、物理、化学等等,各个学科的都有整合,想要进行模拟测试的可以来看看!其他学科的直接搜雅礼中学就可以了!

答案如下,仅供参考!







雅礼中学2023届高三月考四思想政治试卷答案
2022-12-12 16:39:54
小编这次收集整理的是雅礼中学2023届高三月考四的思想政治试卷答案,其他学科的也有收集整理,这个是雅礼中学高三备课组进行的命题审题,其他学科如果想要测试的话,可以站内搜雅礼
雅礼中学2023届高三月考四生物试卷答案
2022-12-12 16:28:11
小编这次收集整理的是雅礼中学2023届高三月考四生物试卷的答案,这个系列的还有其他学科的,站内直接搜雅礼中学就可以搜到了,有生物、物理、化学、语文、数学等各个学科的,希望能
雅礼中学2023届高三月考四化学试卷答案
2022-12-12 16:02:24
小编这次收集整理的是雅礼中学2023届高三月考四化学试卷的答案,其他学科的比如语文、数学、英语都有整合,站内搜雅礼中学就可以搜到,可以在线进行模拟测试,自我考试测评,看看自己
雅礼中学2023届高三月考四物理试卷答案
2022-12-12 15:35:43
雅礼中学2023届高三月考四物理试卷的答案小编收集整理如下,这套试卷是为雅礼中学12月月考打造的,其他学科的也有整合,站内搜雅礼中学就可以了!想要多模拟测试一下自己高中复习知